تفاصيل العمل

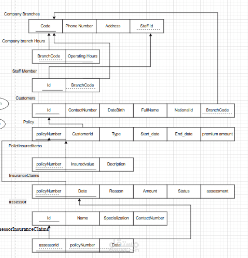
Designed and implemented a relational database system for an insurance company managing branches, customers, policies, and claims. Ensured data integrity using proper constraints and relationship modeling, supporting multi-branch operations, multi-policy subscriptions, and claim assessment workflows

بطاقة العمل

اسم المستقل
عدد الإعجابات
0
عدد المشاهدات
1
تاريخ الإضافة
تاريخ الإنجاز
المهارات