تفاصيل العمل

تلقن منصه تعليمه للاتقاء بمستوي التعلم العربي .

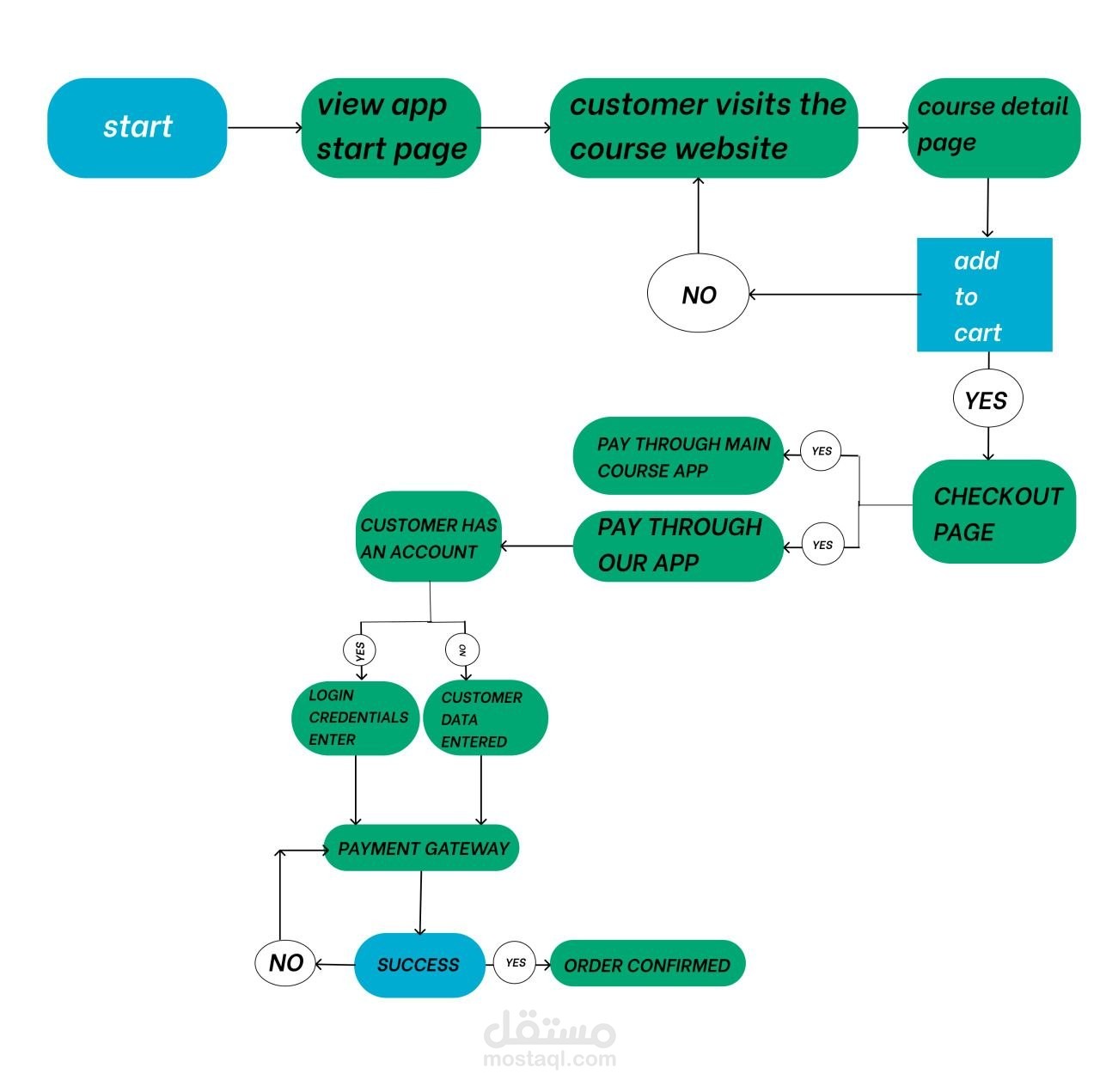
هي منصه تحتوي على العديد من الكورسات التعليميه والاداريه , فقد يعاني الكتير من الاشخاص فى البحث عن الكورس المناسب والمنصه المناسبه له وقد يتشتت بسبب كترة المواقع والكورسات المتاحه علي الانترنت

فجاءت منصه تلقن لحل هذه المشكله فقد جمعت المنصه جميع الكورسات من جميع المصادر فى مكان واحد حيث يمكنك الدخول على الكورس الذي تبحث عنه وسوف تجد جميع المصادر التي تتيح لك هذا الكورس

وبالتالي فقد تم توفر الوقت والمجهود فى البحث والتشتت بين المواقع وقد وجت وجهتك بسهوله

بطاقة العمل

اسم المستقل
عدد الإعجابات
0
عدد المشاهدات
5
تاريخ الإضافة
تاريخ الإنجاز
المهارات