تفاصيل العمل

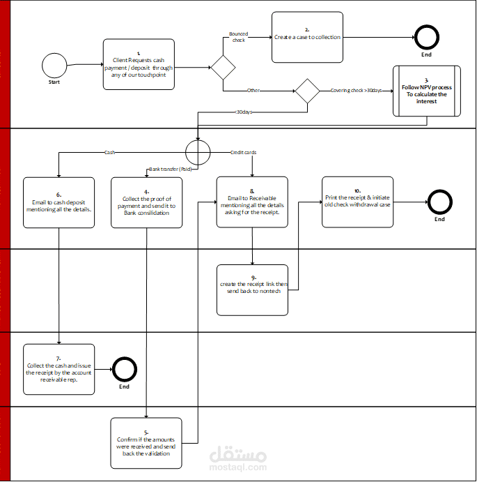
قمت بتصميم خريطة عمليات تفصيلية باستخدام Microsoft Visio بنموذج Multi-Swimlane بهدف توضيح تدفق العمل بين الفرق المختلفة وتحليل نقاط التسليم والمسؤوليات التشغيلية.

تم جمع وتحليل متطلبات العملية من أصحاب المصلحة، ثم تحويل الإجراءات التشغيلية المعقدة إلى مخطط بصري واضح يوضح الأدوار، نقاط اتخاذ القرار، ومسارات العمل بين الأقسام المختلفة.

شمل العمل:

* تحليل العملية الحالية وتحديد نطاقها التشغيلي

* تقسيم العملية إلى مسارات (Swimlanes) حسب الفرق والمسؤوليات

* توثيق نقاط التسليم والاعتماديات بين الفرق

* تحديد الاختناقات التشغيلية ومناطق التحسين

* إعداد مخطط Visio احترافي قابل للاستخدام في التوثيق والتدريب

بطاقة العمل

اسم المستقل
عدد الإعجابات
0
عدد المشاهدات
1
تاريخ الإضافة
تاريخ الإنجاز
المهارات