تفاصيل العمل

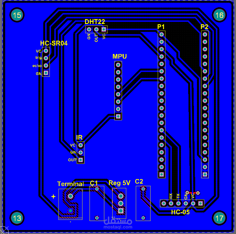
PCB Design Overview

​System Function: A centralized controller board designed for multi-sensor integration and IoT applications.

​Core Controller: Features dual 20-pin headers to host a high-pin-count microcontroller for data processing.

​Sensing Suite: Includes dedicated interfaces for HC-SR04 (Ultrasonic), MPU (Motion), DHT22 (Climate), and IR sensors.

​Communication: Integrated HC-05 Bluetooth module support for wireless UART data transmission.

​Power Management: Built-in LM340T regulator circuit with decoupling capacitors to provide a stable 5V supply.

​Layout Style: A clean, modular layout with clear silkscreen labeling for easy assembly and debugging.

بطاقة العمل

اسم المستقل
عدد الإعجابات
0
عدد المشاهدات
5
تاريخ الإضافة
المهارات