تفاصيل العمل

Project Overview:

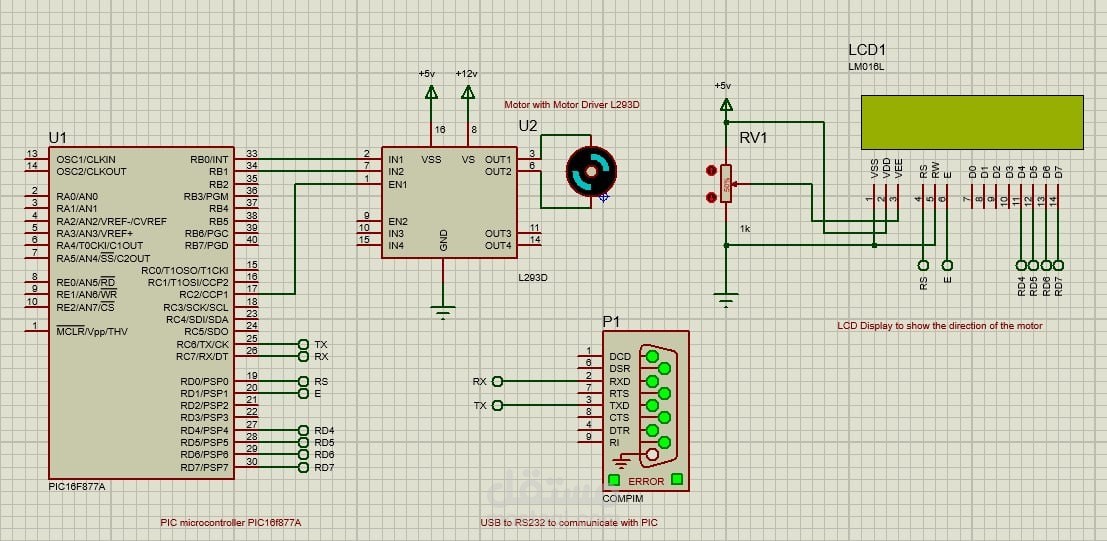
A comprehensive engineering design for a DC Motor control system. This project focuses on the Hardware Architecture and the creation of an interactive control interface, ensuring seamless communication between electronic components and the user environment.

Key Contributions:

Hardware System Design: Integrated the PIC16F877A Microcontroller with the L293D Motor Driver to create a robust power stage for DC motor operations.

Interface Design (GUI): Designed a professional Graphical User Interface (GUI) layout focused on operational efficiency, featuring controls for direction (CW/CCW), speed increments (PWM), and system monitoring.

Circuit Schematic & Connectivity: Engineered the complete circuit diagram, including Serial Communication (UART) setup and LCD feedback integration for real-time status updates.

Component Optimization: Selected and configured electronic components (Potentiometers, Crystal Oscillators, and Drivers) to ensure system stability.

Technical Tools Used:

Design & Simulation: Proteus (Circuit Design & Hardware Simulation).

Interface Prototyping: C# Windows Forms (UI/UX Design).

Hardware Architecture: Microchip PIC Series.

ملفات مرفقة

بطاقة العمل

اسم المستقل
عدد الإعجابات
0
عدد المشاهدات
2
تاريخ الإضافة
تاريخ الإنجاز