تفاصيل العمل

Project Overview:

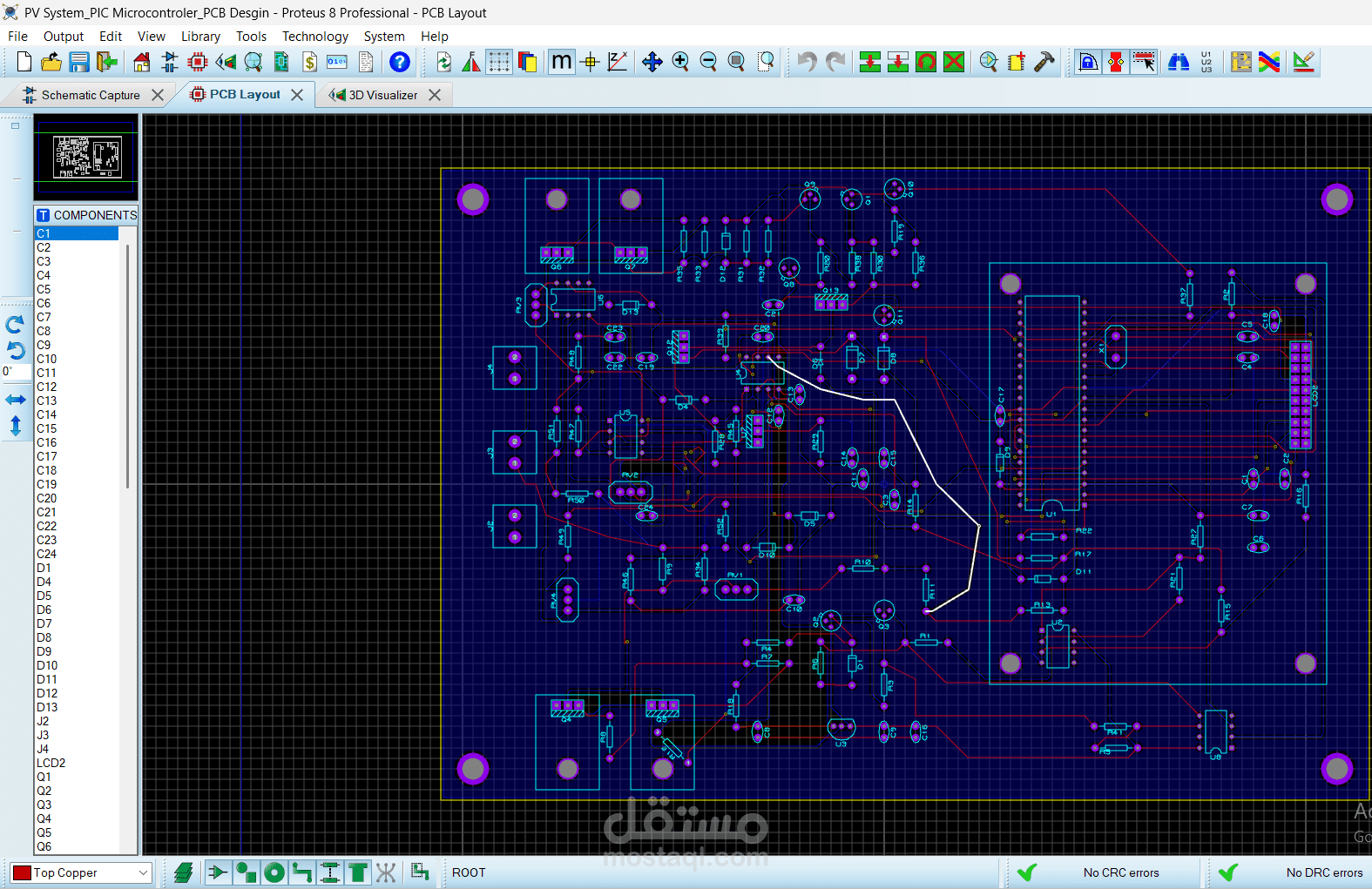
A comprehensive engineering project focused on the design and implementation of a control system for Solar Photovoltaic (PV) systems. This project addresses the global shift toward renewable energy by creating an intelligent management unit based on the PIC16F877A microcontroller.

Key Technical Achievements:

System Architecture: Designed the complete control logic to monitor and manage solar energy output efficiently.

Full PCB Life Cycle: Developed the project from a theoretical schematic into a professional PCB Design, including routing, layout optimization, and 3D visualization.

Hardware Integration: Integrated various sensors and components to ensure stable energy conversion and system protection.

Simulation & Testing: Performed rigorous testing using Proteus to validate the circuit behavior before the fabrication stage.

Engineering Tools & Deliverables:

Embedded System: PIC16F877A Microcontroller.

Design Tools: Proteus (Schematic & ARES for PCB Layout).

Industrial Design: Professional 3D PCB Modeling.

Documentation: A detailed technical report covering solar energy physics and system implementation.

ملفات مرفقة

بطاقة العمل

اسم المستقل
عدد الإعجابات
0
عدد المشاهدات
3
تاريخ الإضافة
تاريخ الإنجاز
المهارات