تفاصيل العمل

Designed and managed relational tables using SQL Server

Inserted, updated, and queried data using SQL statements

Wrote advanced SQL queries including joins, aggregations, and window functions to retrieve and analyze structured data

This work demonstrates practical experience in relational database operations and advanced SQL querying

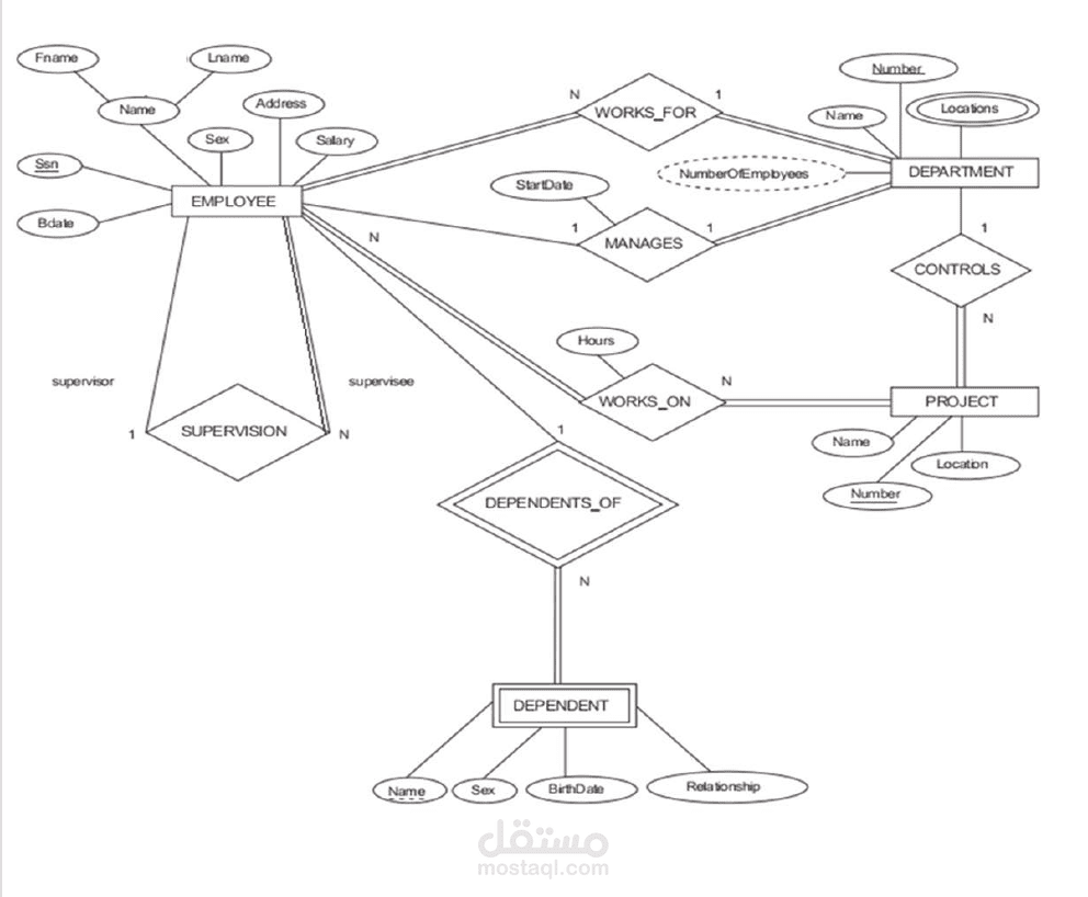
Designed relational database schemas and ER diagrams, created tables, and inserted data before querying and analysis using SQL Server

ملفات مرفقة

بطاقة العمل

اسم المستقل
عدد الإعجابات
0
عدد المشاهدات
2
تاريخ الإضافة
تاريخ الإنجاز