تفاصيل العمل

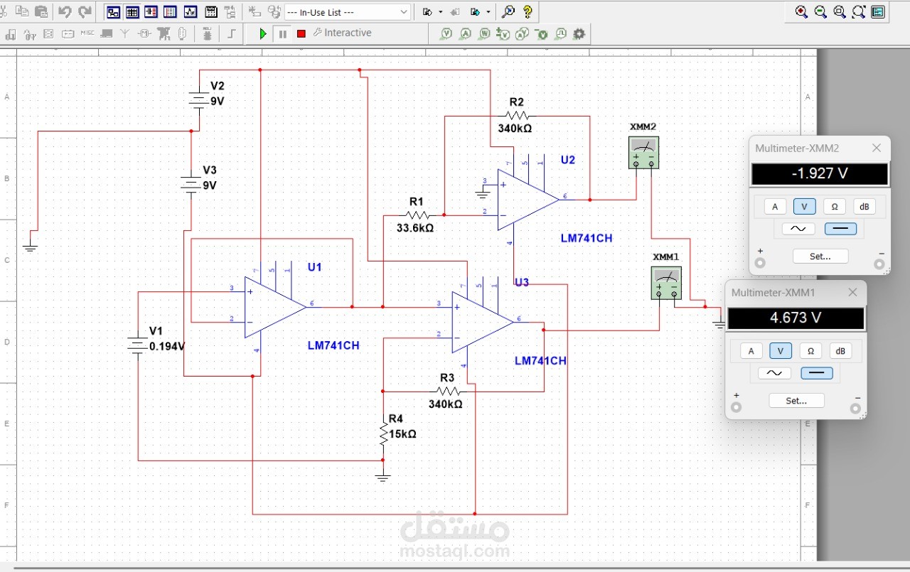
A circuit that greatly amplifies the input voltage using three operational amplifiers with different functions: buffer, inverting, and non-inverting.

بطاقة العمل

اسم المستقل
عدد الإعجابات
0
عدد المشاهدات
8
تاريخ الإضافة