تفاصيل العمل

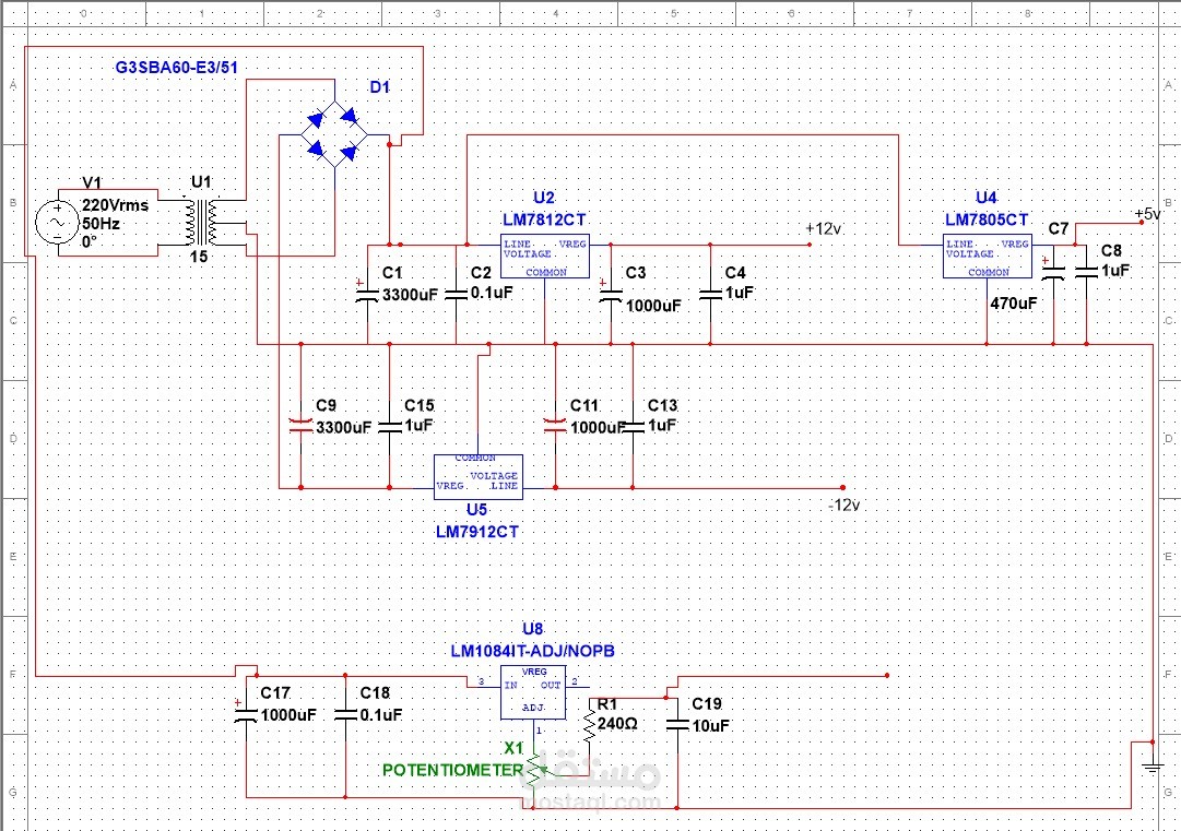
A circuit that converts DC to regulated DC using a transformer, several capacitors, a bridge rectifier, and voltage regulators to obtain fixed voltages of +12V, −12V, and +5V, along with a variable voltage circuit controlled by a potentiometer.

بطاقة العمل

اسم المستقل
عدد الإعجابات
0
عدد المشاهدات
16
تاريخ الإضافة