تفاصيل العمل

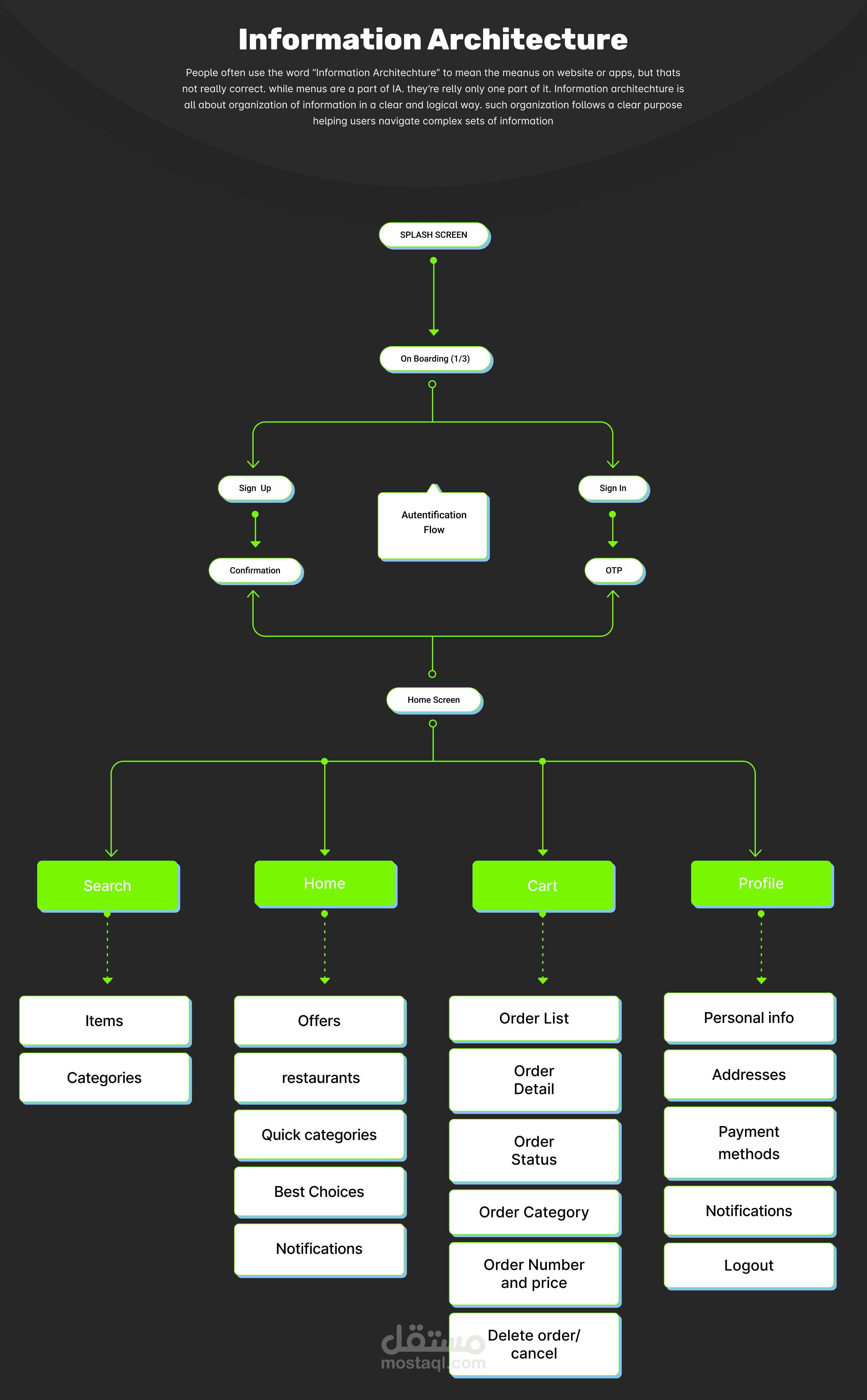
تصميم تطبيق توصيل طعام للهواتف الذكية يهدف إلى تقديم تجربة طلب سهلة وسريعة، بدءًا من استكشاف المطاعم وحتى إتمام الطلب وتتبع التوصيل.

اعتمد التصميم على منهجية User-Centered Design مع التركيز على البساطة وسهولة التنقل.

أبرز ما تم تنفيذه:

تصميم رحلة مستخدم واضحة وسلسة

تحسين تجربة البحث والطلب

واجهات نظيفة بتسلسل بصري واضح

تجربة استخدام مريحة وسريعة

تم العمل على:

✔ User Research

✔ Wireframes

✔ UI Design

✔ User Flow

✔ Responsive Design

الهدف من التصميم:

تسهيل عملية الطلب، تقليل عدد الخطوات، وتحسين تجربة المستخدم بشكل عام.

Tools:

Figma

بطاقة العمل

اسم المستقل
عدد الإعجابات
0
عدد المشاهدات
9
تاريخ الإضافة
تاريخ الإنجاز
المهارات