تفاصيل العمل

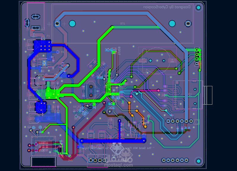
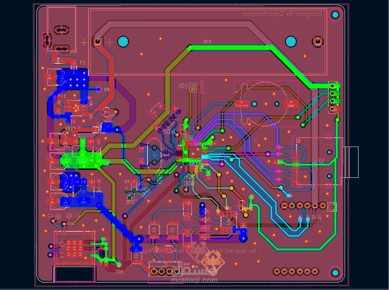
لوحة إلكترونية ذكية للاستخدام صناعي و IoT مبنية حول STM32F103 كوحدة تحكم رئيسية، مدعومة بثلاث طبقات اتصال:

اتصال خلوي عبر وحدة SIM800L (2G/GPRS)

واي فاي + بلوتوث عبر وحدة ESP32-C3 و يستعمل ك Local Server للتغيير الاعدادات و عرض البيانات

اتصال صناعي عبر MAX485E (لبروتوكولات مثل Modbus RTU)

مع دعم بطارية ليثيوم قابلة لإعادة الشحن، وتخزين محلي على SD Card — مما يجعلها مثالية للتطبيقات التي تعمل في الميدان دون اتصال دائم بالشبكة أو مصدر طاقة.

بطاقة العمل

اسم المستقل
عدد الإعجابات
0
عدد المشاهدات
4
تاريخ الإضافة
تاريخ الإنجاز
المهارات