تفاصيل العمل

تمحور هذا المشروع العملي حول إجراء اختبارات يدوية شاملة ووظيفية واستكشافية لموقع OpenCart التجريبي للتجارة الإلكترونية. كان الهدف الرئيسي تنفيذ سيناريوهات اختبار شاملة وتوثيق جميع العيوب المكتشفة باستخدام ممارسات التقرير القياسية .

أهم النقاط البارزة:

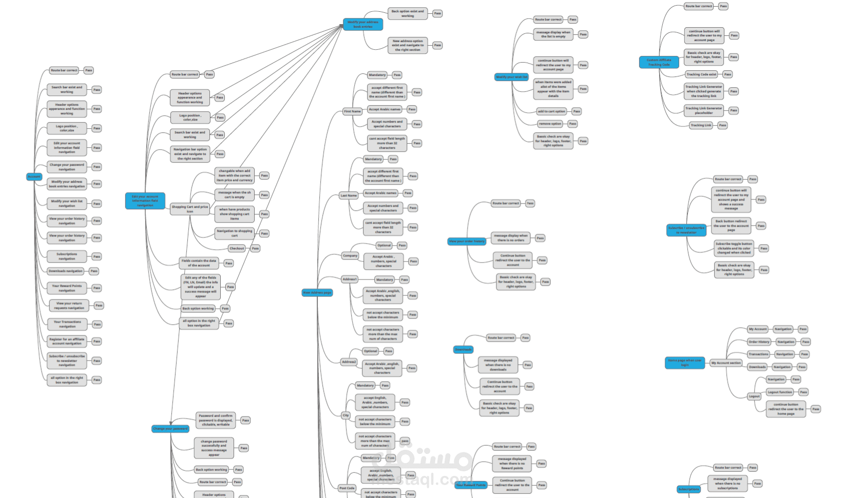
تخطيط وتصميم الاختبارات:

تم إنشاء خريطة ذهنية لتصور هيكل الموقع وتحديد نطاق الاختبار (واجهة المتجر). كما تم تطوير مصفوفة تتبع حالات الاختبار (TCTM) لضمان تغطية منهجية وتنفيذ فعال للاختبارات.

توثيق العيوب بشكل احترافي:

تم تسجيل عدة عيوب باستخدام تقارير أخطاء منظمة جيدًا (مثل Def_HF_1 و Def_PrPg_2)، مع تقديم معلومات واضحة وقابلة للتنفيذ للمطورين. شملت كل تقرير خطوات إعادة الإنتاج، والنتائج المتوقعة مقابل الفعلية، وشدة المشكلة، وأولوية التعامل معها.

تحديد العيوب الرئيسية:

تم اكتشاف والإبلاغ عن عدة مشكلات ذات أولوية عالية، بما في ذلك خلل وظيفي حيث كانت أيقونات التقييم في صفحة المنتج ثابتة وغير قابلة للتفاعل.

بطاقة العمل

اسم المستقل
عدد الإعجابات
0
عدد المشاهدات
4
تاريخ الإضافة
تاريخ الإنجاز
المهارات