تفاصيل العمل

ModuWorx | UI/UX Furniture Case Study

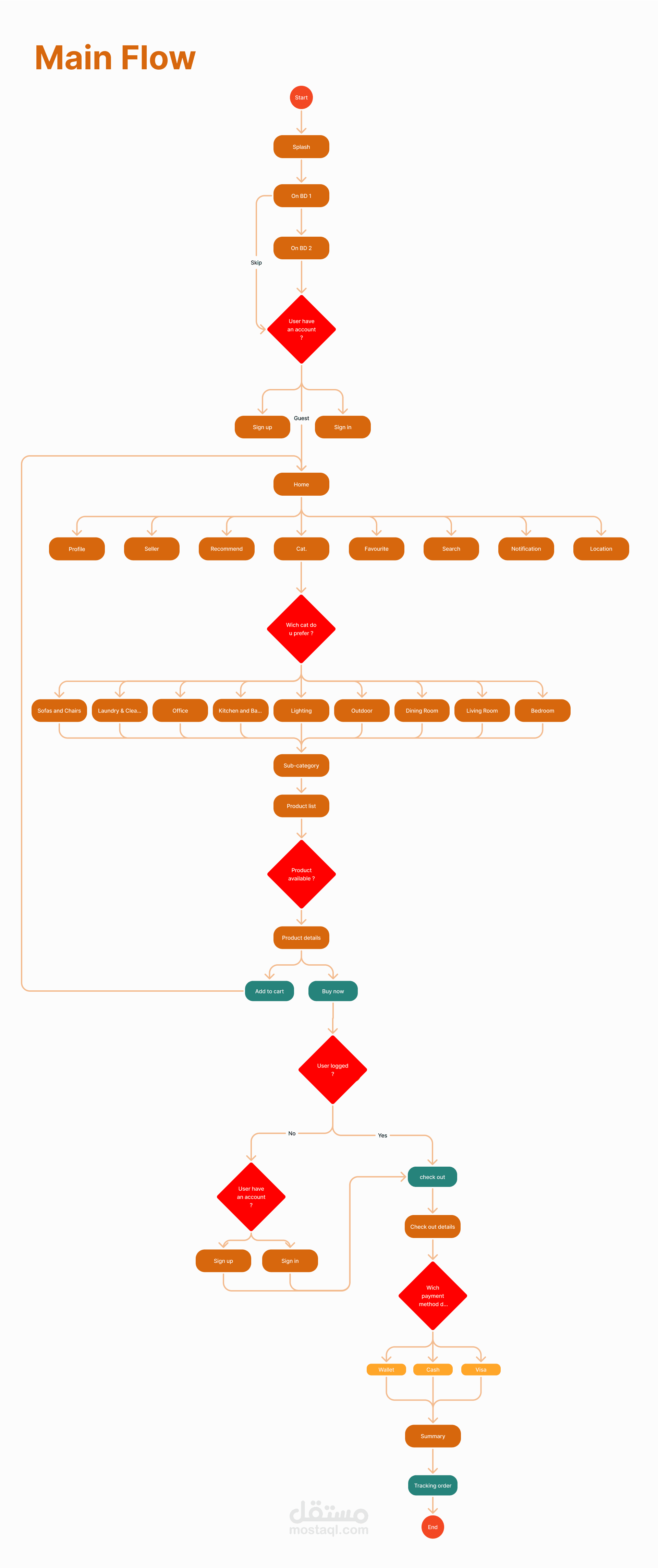
Our app redefines online shopping with its AR/VR feature, allowing users to visualize how furniture fits in their space before they buy. Combined with a sleek, modern interface and , we focused on delivering an exceptional and user-friendly experience.

Through our app , you have the ability to :

-Redefining Spaces with Style and Convenience.

-Explore, Customize, and Shop Unique Furniture Effortlessly.

-Your One-Stop Destination for Modern and Classic Designs.

-Simplify Home Decor with Seamless Online Solutions.

بطاقة العمل

اسم المستقل
عدد الإعجابات
0
عدد المشاهدات
11
تاريخ الإضافة
المهارات