تصميم محاكاة دوائر إلكترونية مع إعداد مخطط PCB احترافي

تفاصيل العمل

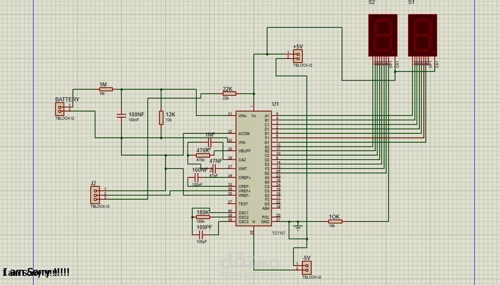
هل لديك دائرة إلكترونية تريد اختبارها أو تصميم لوحة PCB خاصة بها؟

سأقوم بعمل محاكاة Simulation لدائرة إلكترونية باستخدام برامج متخصصة (Proteus / Multisim) مع إمكانية تصميم لوحة PCB Layout أحادية الطبقة (Single Layer) جاهزة للطباعة والتصنيع.

الخدمة الأساسية تتيح لك اختبار فكرتك أو مشروعك الصغير بشكل عملي قبل تنفيذه فعليًا، مما يوفر الوقت والجهد ويقلل من احتمالية حدوث أخطاء.

المميزات:

1-تصميم محاكاة دقيقة لدائرة إلكترونية واحدة (بسيطة أو متوسطة التعقيد).

2-تصميم لوحة PCB أحادية الطبقة Single Layer بمساحة لا تتجاوز 10×10 سم.

3-ملفات PCB جاهزة للتصنيع (Gerber files).

4-تسليم المخطط النهائي للدائرة (Schematic).

5-إمكانية تعديل بعد التسليم لضمان رضاك.

6-تنفيذ منظم واحترافي مع الالتزام بالوقت المحدد.

سأسلمك :

1-ملف المحاكاة بصيغة قابلة للتشغيل (Proteus أو Multisim).

2-المخطط النهائي للدائرة (Schematic) بصيغة PDF.

3-ملف تصميم PCB Layout (Single Layer) بصيغة PDF للطباعة.

4-ملف Gerber جاهز للتصنيع.

بطاقة العمل

اسم المستقل
عدد الإعجابات
0
عدد المشاهدات
2
تاريخ الإضافة
تاريخ الإنجاز
المهارات