تصميم ومحاكاة الدوائر الإلكترونية باستخدام برنامج Proteus

تفاصيل العمل

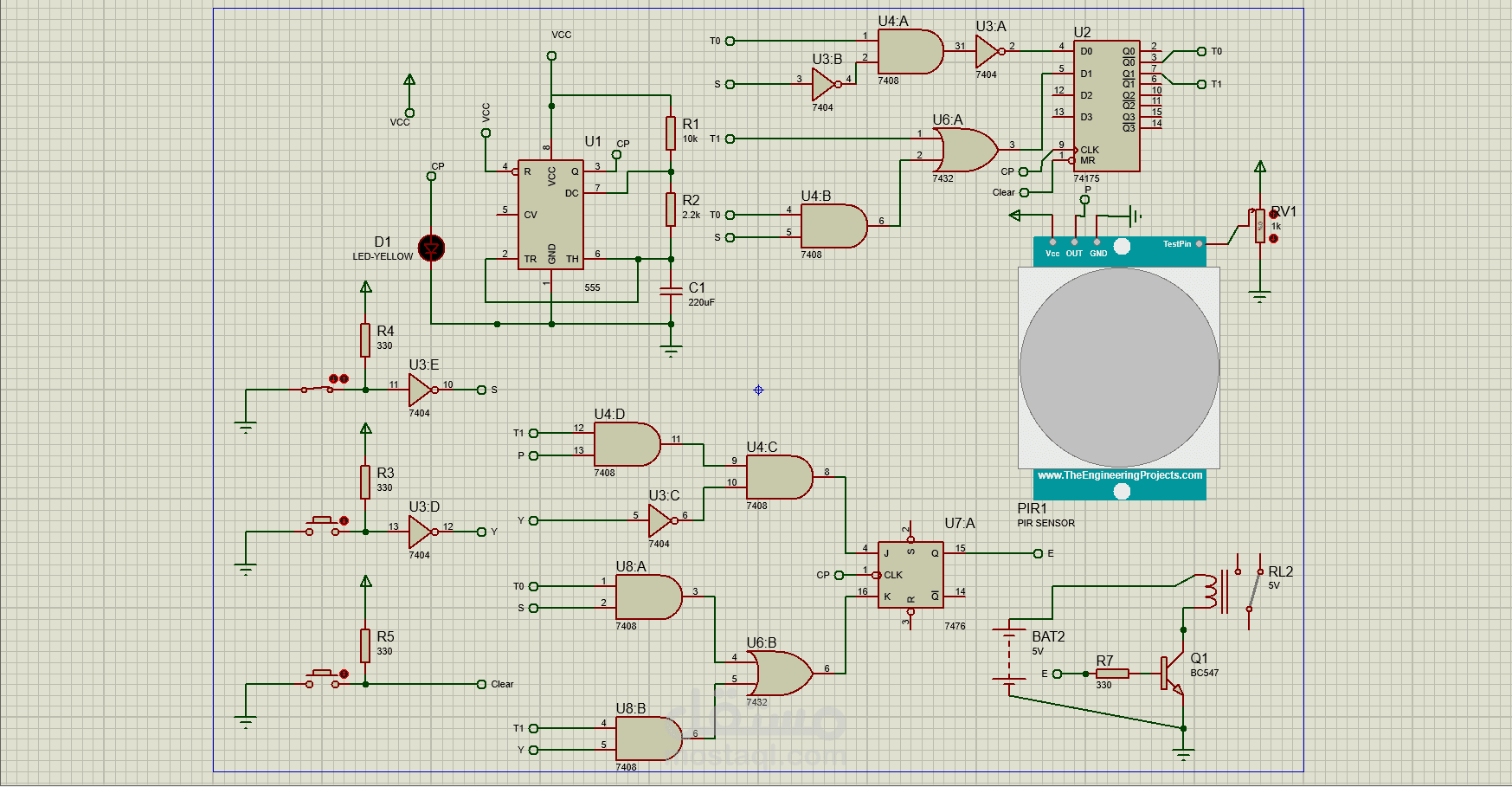
مجموعة من المشاريع الأكاديمية والعملية التي تتضمن تصميم وتنفيذ ومحاكاة دوائر إلكترونية متنوعة باستخدام برنامج Proteus الاحترافي. تم التركيز في هذه المشاريع على تحويل الأفكار والمتطلبات النظرية إلى تصميمات عملية قابلة للاختبار والقياس.

المهام التي تم إنجازها في هذه المشاريع:

تصميم المخططات الإلكترونية (Schematic Capture): رسم الدوائر بدقة واحترافية مع اختيار المكونات المناسبة.

لمحاكاة والتحليل (Simulation & Analysis): إجراء محاكاة شاملة للتأكد من أداء الدائرة بشكل صحيح وقياس المتغيرات الأساسية مثل الجهد والتيار والإشارات الرقمية.

التعامل مع المتحكمات الدقيقة (Microcontrollers): تصميم دوائر تعتمد على متحكمات دقيقة شائعة مثل PIC و AVR (Arduino) وبرمجتها بشكل مبسط لاختبار وظائفها.

تصميم الدوائر التناظرية والرقمية: العمل على أنواع مختلفة من الدوائر تشمل المكبرات، دوائر التغذية، البوابات المنطقية، والعدادات.

تم تسليم كل مشروع بملفات المصدر الكاملة الخاصة ببرنامج Proteus، بالإضافة إلى لقطات شاشة توضح النتائج الناجحة للمحاكاة، مما يضمن أن التصميم يعمل وفقاً للمواصفات المطلوبة تماماً.

بطاقة العمل

اسم المستقل
عدد الإعجابات
0
عدد المشاهدات
24
تاريخ الإضافة
المهارات