انشاء قاعده بيانات لمنصة بيع الكترونية

تفاصيل العمل

وصف عمل قاعدة البيانات لمنصة تجارة إلكترونية

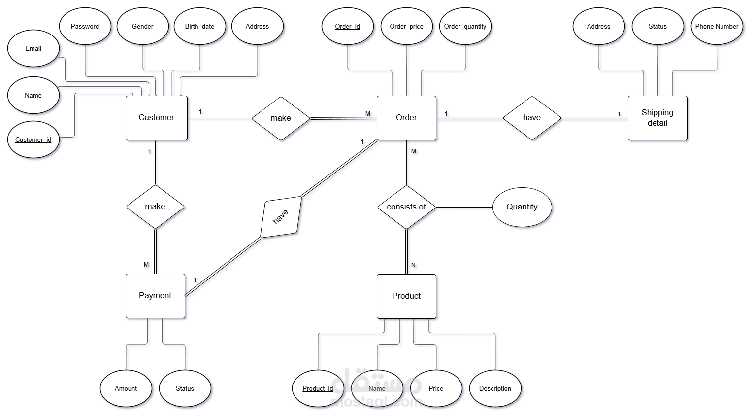
قاعدة البيانات مسؤولة عن إدارة وتخزين جميع البيانات المتعلقة بعمليات البيع والشراء على منصة التجارة الإلكترونية، وتشمل الوحدات التالية:

1. إدارة المنتجات (Product Management):

تخزين بيانات المنتجات: الاسم، الوصف، السعر، الصور، الكمية المتوفرة، التصنيفات.

ربط المنتج بتصنيفات/فئات متعددة.

دعم خصائص إضافية مثل: اللون، المقاس، العلامة التجارية.

2. حسابات العملاء (Customer Accounts):

تخزين معلومات العملاء: الاسم، البريد الإلكتروني، رقم الهاتف، كلمة المرور (مشفّرة).

إمكانية حفظ عناوين الشحن والفوترة.

تتبع سجل الطلبات الخاصة بكل عميل.

3. الطلبات (Orders):

حفظ تفاصيل كل طلب: رقم الطلب، تاريخ الإنشاء، حالة الطلب (تم الطلب - قيد التنفيذ - تم الشحن - تم التوصيل - ملغي).

ربط كل طلب بالعميل والمنتجات المطلوبة.

حساب إجمالي السعر والضرائب والخصومات.

4. المدفوعات (Payments):

تسجيل عمليات الدفع: نوع الدفع (بطاقة، تحويل بنكي، عند الاستلام)، حالة الدفع (ناجحة، مرفوضة، معلّقة).

ربط كل عملية دفع بطلب معيّن.

تخزين بيانات الدفع بأمان (مع مراعاة التشفير وعدم تخزين معلومات حساسة مباشرة).

5. الشحن (Shipping):

تخزين معلومات الشحن: شركة الشحن، رقم التتبع، تاريخ الشحن، تاريخ التوصيل، عنوان الشحن.

تحديث حالة الشحن حسب تقدم العملية.

ربط كل شحنة بطلب.

العلاقات بين الجداول:

كل عميل يمكن أن يكون له عدة طلبات.

كل طلب يحتوي على عدة منتجات (many-to-many)، لذلك يتم استخدام جدول وسيط (Order_Items).

كل طلب مرتبط بـ دفعة واحدة و عملية شحن واحدة.

بطاقة العمل

اسم المستقل
عدد الإعجابات
0
عدد المشاهدات
7
تاريخ الإضافة
تاريخ الإنجاز
المهارات