تفاصيل العمل

مشروع قاعدة بيانات الشركة:

هذا المشروع يُعرّف ويملأ مُخطط قاعدة بيانات علائقية لنظام إدارة شركة، ويشمل الموظفين، الأقسام، المشاريع، المُعالين، مهام العمل، والهياكل الإدارية.

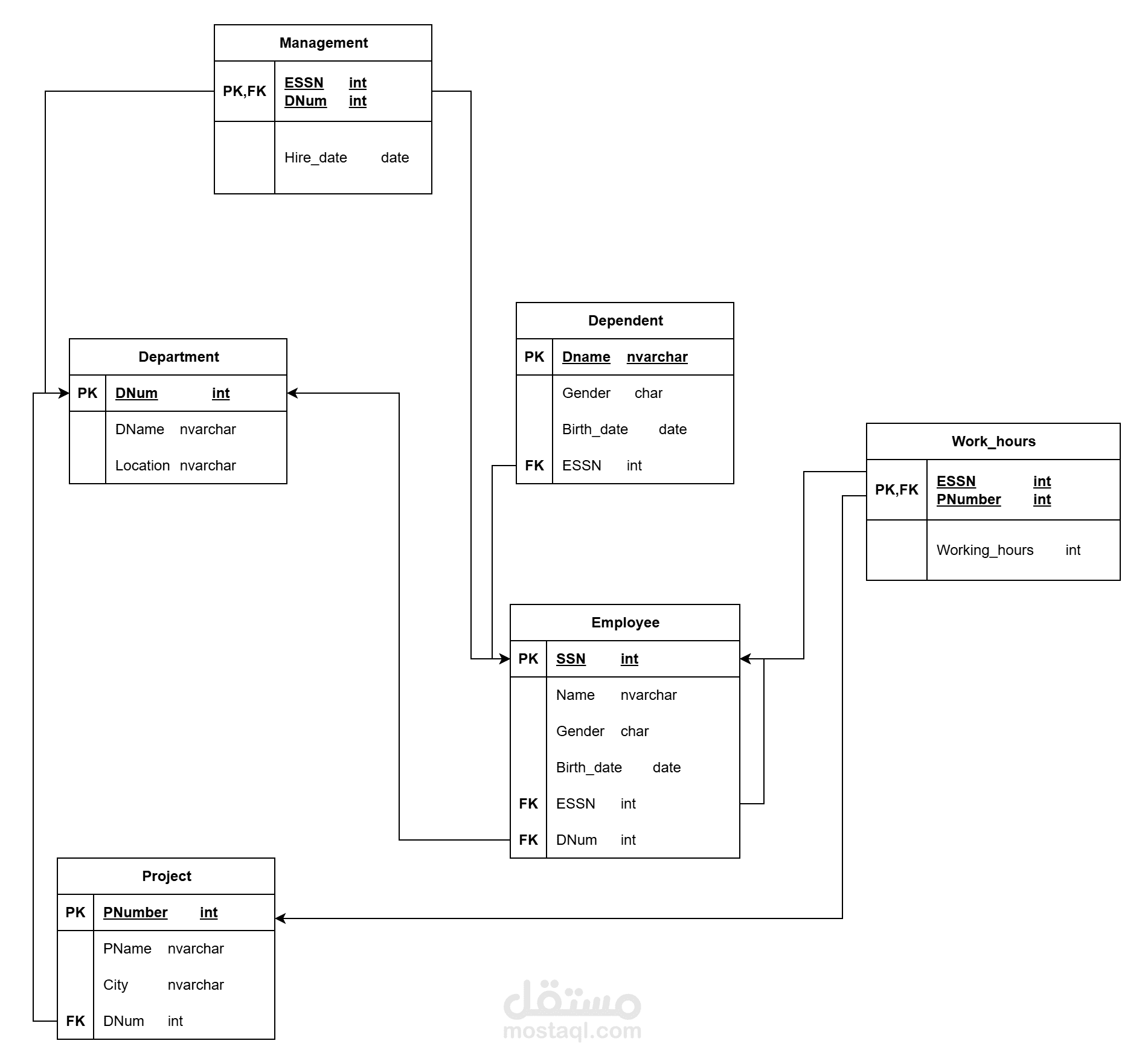
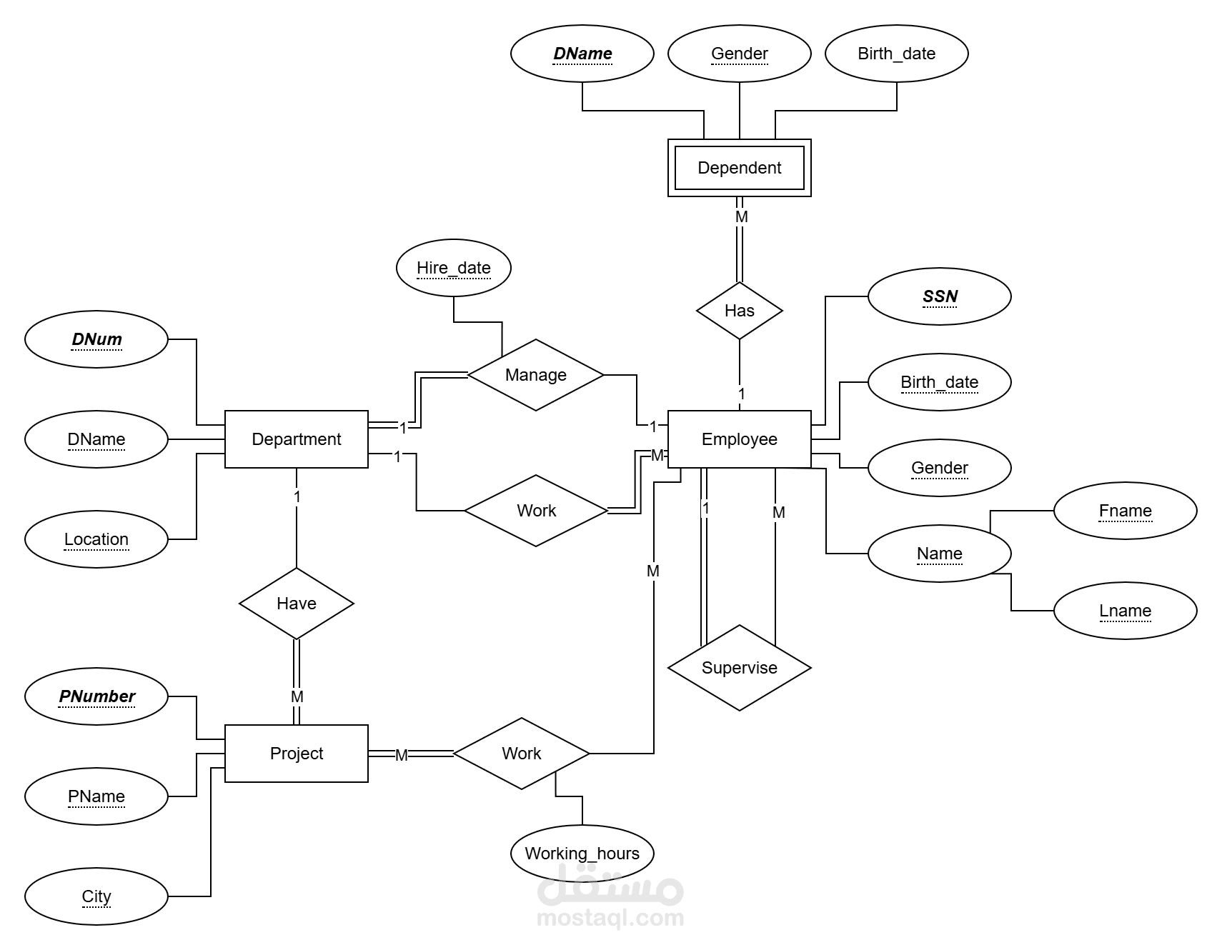
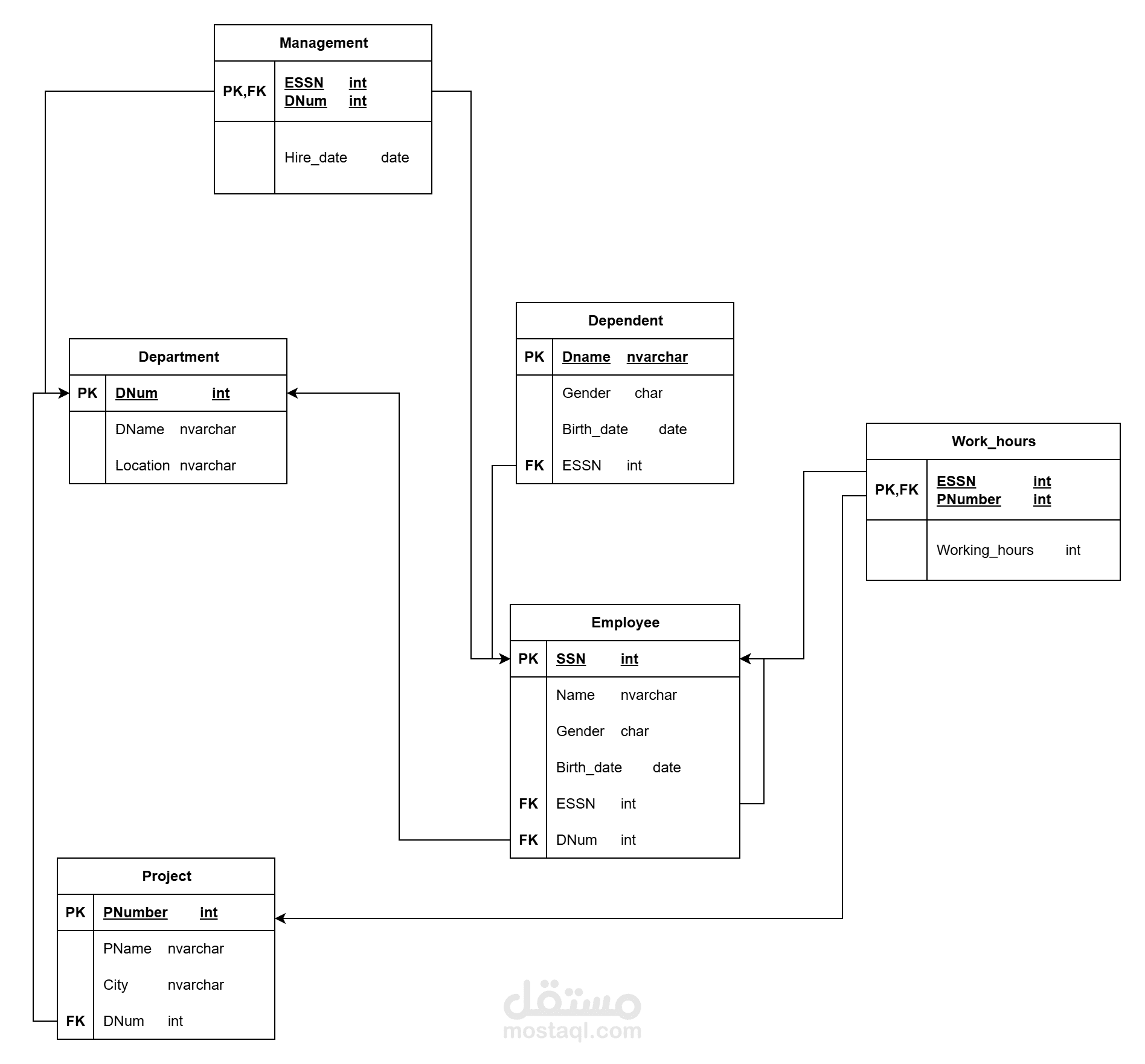
تُوضح هذه الصورة:

الجداول وخصائصها

المفاتيح الأساسية والخارجية

العلاقات بين الكيانات (واحد إلى متعدد، متعدد إلى متعدد)

خطوط الربط والتعددية (Cardinality)

ملفات مرفقة

بطاقة العمل

اسم المستقل
عدد الإعجابات
0
عدد المشاهدات
4
تاريخ الإضافة
تاريخ الإنجاز
المهارات