تفاصيل العمل

This project involved designing and implementing a relational database for a library management system. The process included:

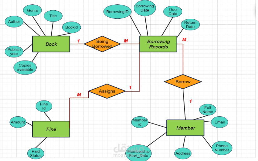
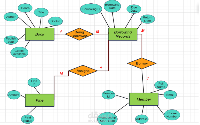
ERD Creation: Identified four main entities—Books, Members, Borrowings, and Fines—and mapped their relationships using an ERD diagram to ensure normalization and integrity.

SQL Schema Design: Created the SQL DDL to define each table with proper data types, constraints (e.g., CHECK, UNIQUE, FOREIGN KEY), and validation rules for robust data structure.

Sample Data Insertion: Added realistic sample records into all tables to demonstrate the functionality and relationships of the system.

The final design ensures data consistency, reduces redundancy, and supports efficient tracking of books, members, borrowings, and fines.

بطاقة العمل

اسم المستقل
عدد الإعجابات
0
عدد المشاهدات
10
تاريخ الإضافة
تاريخ الإنجاز
المهارات