تفاصيل العمل

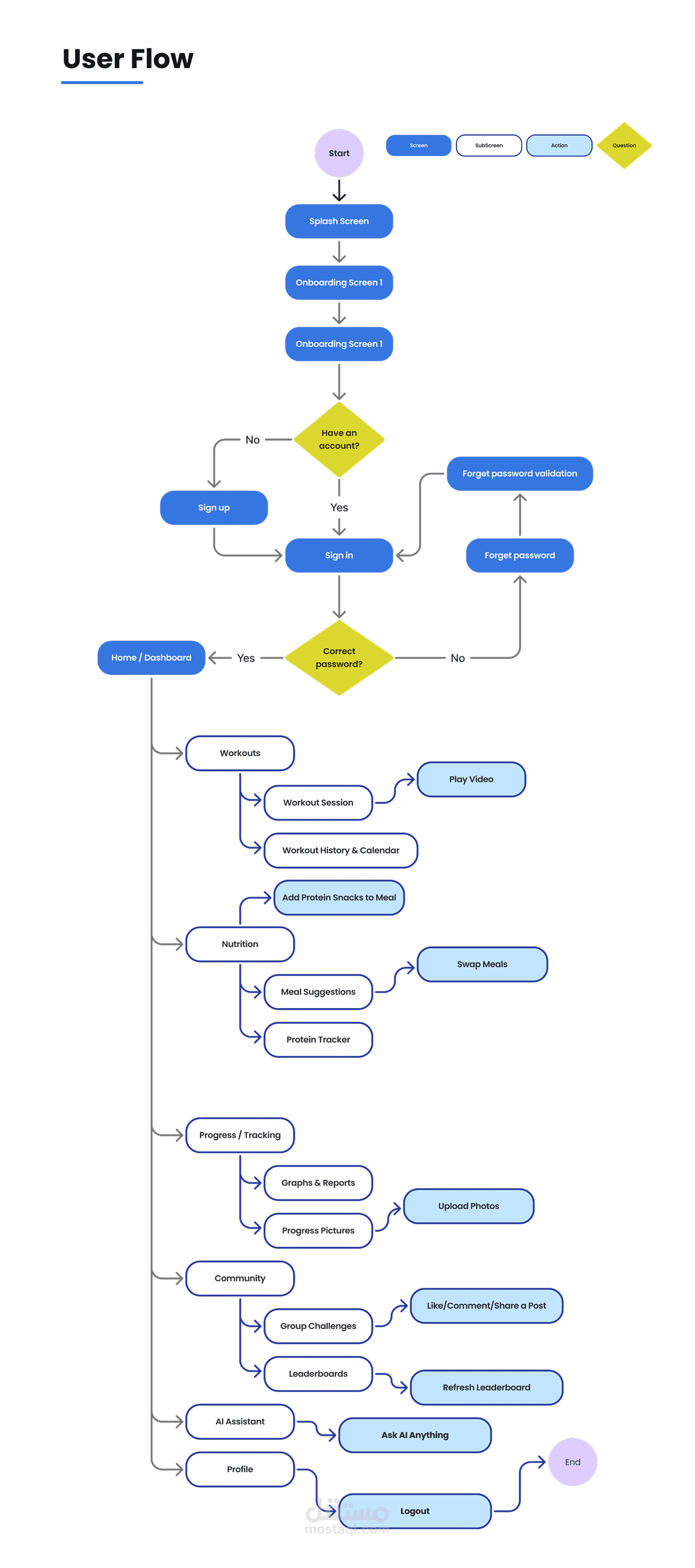
A mobile UI/UX project focused on helping users manage both workout routines and dietary plans in one seamless experience. Designed using Figma, it emphasizes clear information hierarchy, personalized goals, and intuitive navigation. The interface balances functionality with clean visuals, making complex tracking features easy and motivating.

بطاقة العمل

اسم المستقل
عدد الإعجابات
0
عدد المشاهدات
3
تاريخ الإضافة
المهارات