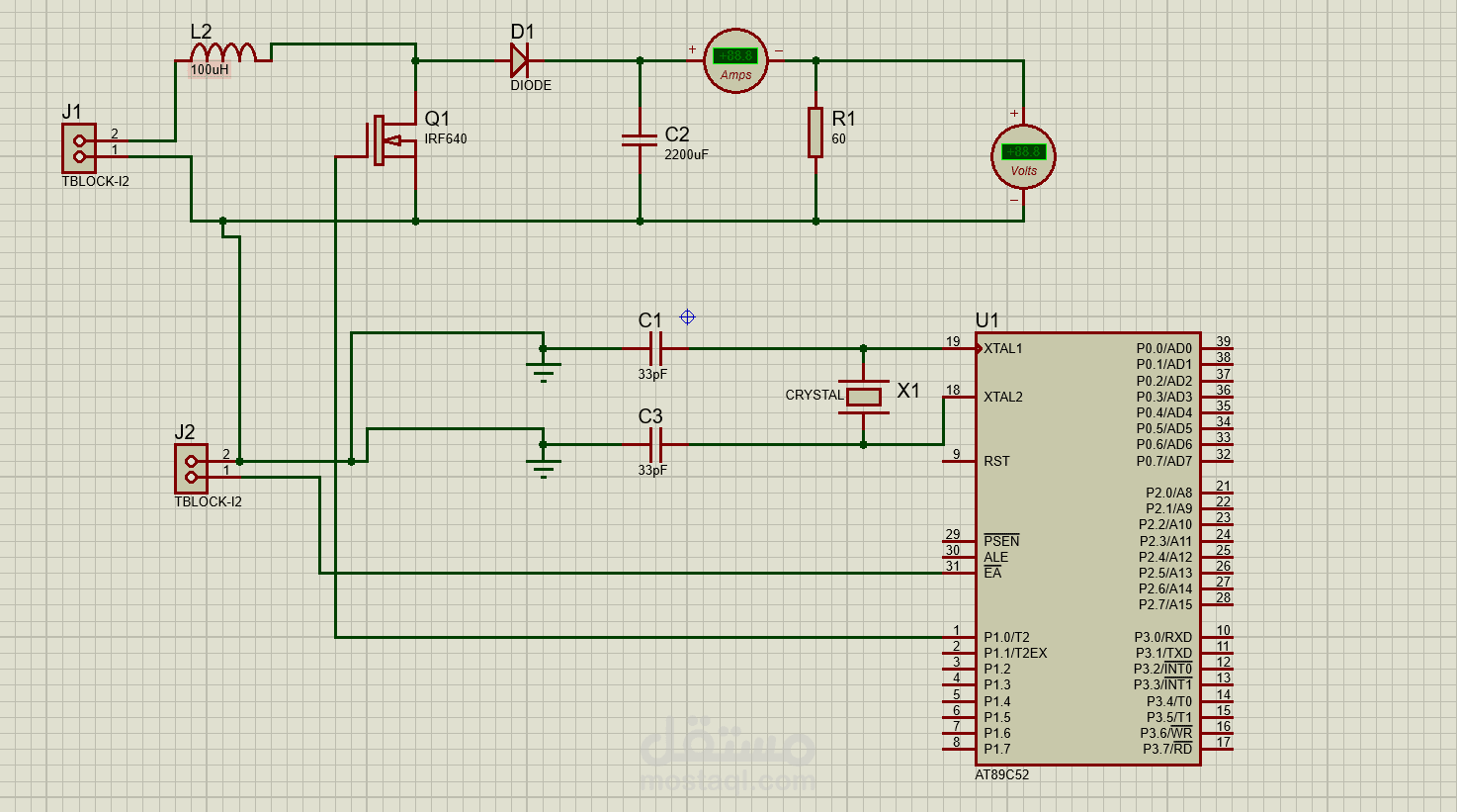
سأقوم بـ تصميم الدوائر الإلكترونية على برنامج Proteus مع محاكاة كاملة لضمان عمل الدائرة بكفاءة وبدقة عالية.
يشمل العمل:
رسم وتصميم الدائرة الإلكترونية باحترافية.
إجراء المحاكاة الكاملة للتأكد من سلامة التصميم.
إمكانية التعديل على التصميم حتى الوصول للنتيجة المطلوبة.
تسليم الملفات بصيغة قابلة للتشغيل والتعديل على برنامج Proteus.
الخدمة مناسبة للطلاب والمهندسين وكل من يرغب في تنفيذ فكرة أو مشروع عملي بسرعة واحترافية.