نظام معلومات جامعي لإدارة الطلاب و المقررات

تفاصيل العمل

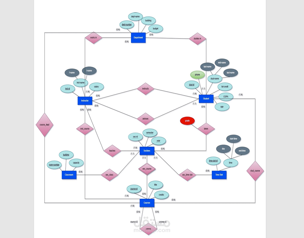
قمت مع فريقي بتصميم وتطوير نظام قاعدة بيانات متكامل لإدارة معلومات جامعة، باستخدام SQL، يشمل تنظيم وإدارة ما يلي:

الأقسام الأكاديمية (Departments):

إنشاء جداول لتنظيم أسماء الأقسام وربطها بالكليات أو البرامج الدراسية.

المقررات الدراسية (Courses):

تخزين معلومات كل مقرر، مثل اسم المقرر، الكود، عدد الساعات، القسم التابع له، والمتطلبات السابقة إن وُجدت.

الشُعب (Sections):

تنظيم الجداول الخاصة بالشُعب المختلفة لكل مقرر، مع تحديد مواعيد الدراسة، القاعات، والمدرسين المسؤولين عن كل شعبة.

الطلاب (Students):

تخزين بيانات الطلاب كاملة مثل الاسم، الرقم الجامعي، القسم، السنة الدراسية، والمقررات المسجل فيها.

أعضاء هيئة التدريس (Instructors):

تنظيم بيانات أعضاء هيئة التدريس، تخصصاتهم، الأقسام التابعين لها، والمقررات التي يقومون بتدريسها.

وظائف النظام:

تنفيذ كافة عمليات CRUD (إدخال – تعديل – عرض – حذف) على جميع الكيانات.

استخدام العلاقات بين الجداول (Relationships) مثل:

علاقة واحد إلى متعدد (One-to-Many) بين الأقسام والمقررات

علاقة متعدد إلى متعدد (Many-to-Many) بين الطلاب والمقررات عن طريق جدول تسجيل (Enrollment)

استخدام المفاتيح الأساسية والأجنبية (Primary & Foreign Keys) لضمان التكامل بين البيانات.

كتابة استعلامات SQL مخصصة لتنفيذ وظائف مثل:

عرض قائمة الطلاب المسجلين في مقرر معين

عدد الشعب الخاصة بكل مقرر

المقررات التي يدرسها دكتور معين

المعدل التراكمي لطالب معين

تقنيات مستخدمة:

SQL

تصميم ERD (نموذج الكيانات والعلاقات)

ملفات مرفقة

بطاقة العمل

اسم المستقل
عدد الإعجابات
1
عدد المشاهدات
9
تاريخ الإضافة
تاريخ الإنجاز
المهارات