إنشاء تطبيق SaaS احترافي مع التكاملات والأتمتة (n8n–Webhook)

تفاصيل العمل

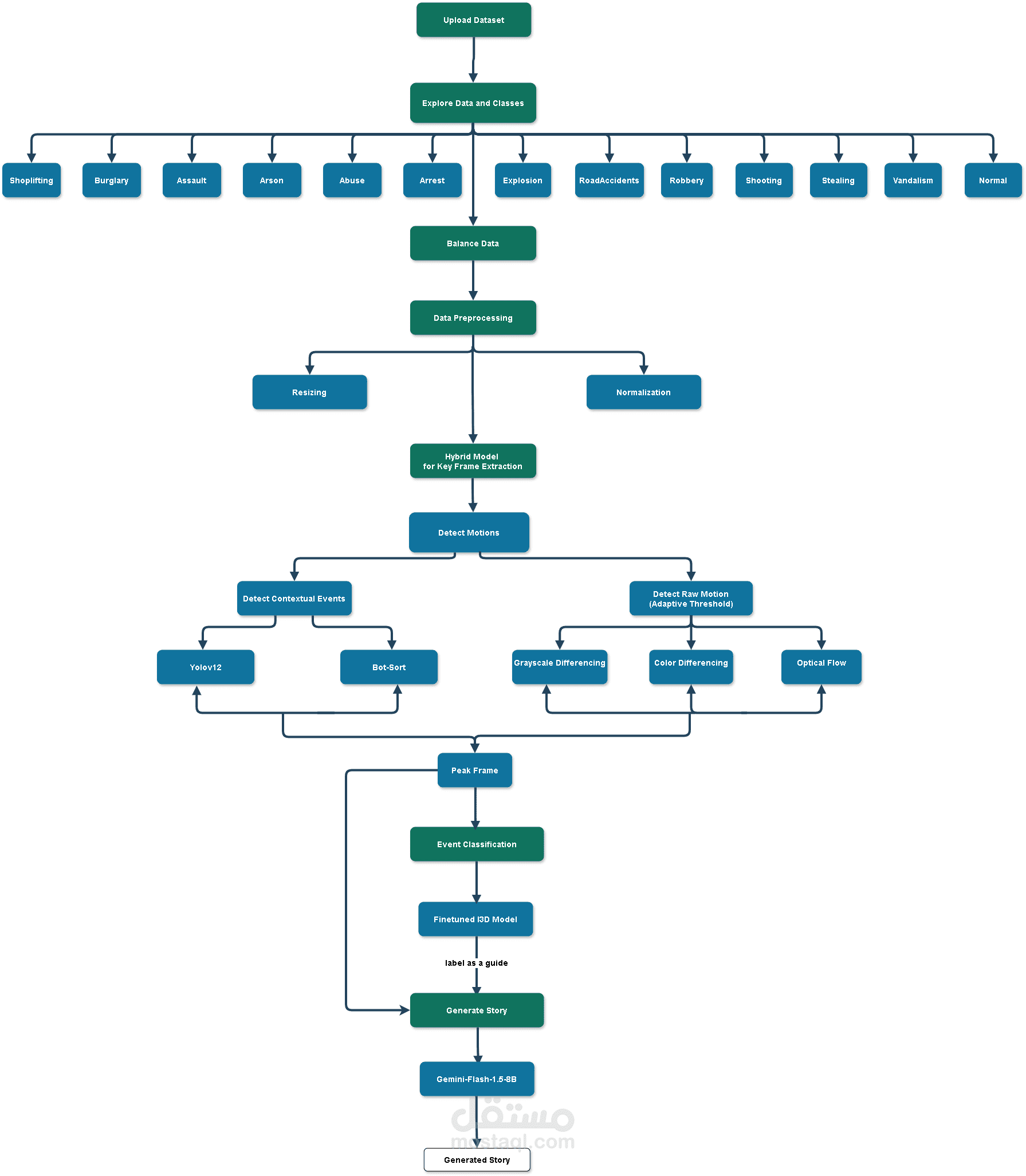
طورت نظامًا يعتمد على تقنيات الرؤية الحاسوبية (Computer Vision) و نماذج اللغة (LLMs) لتحويل ساعات طويلة من فيديوهات المراقبة إلى ملخصات ذكية مفهومة.

يقوم النظام بـ:

استخراج الأحداث المهمة مثل: العنف، الحوادث، أو السلوكيات غير الطبيعية.

? اكتشاف وتتبع الأشخاص والأجسام باستخدام YOLOv5 و BoT-SORT.

إنشاء أوصاف نصية تلقائية للأحداث عبر Gemini-Flash.

واجهة ويب تفاعلية لعرض الفيديوهات، التنبيهات، والتقارير بشكل مباشر.

النتيجة: تقليل وقت مراجعة الفيديوهات، تحسين سرعة الاستجابة للأحداث، وخفض التكاليف مقارنة بالمراجعة اليدوية.

بطاقة العمل

اسم المستقل
عدد الإعجابات
0
عدد المشاهدات
6
تاريخ الإضافة
تاريخ الإنجاز