تفاصيل العمل

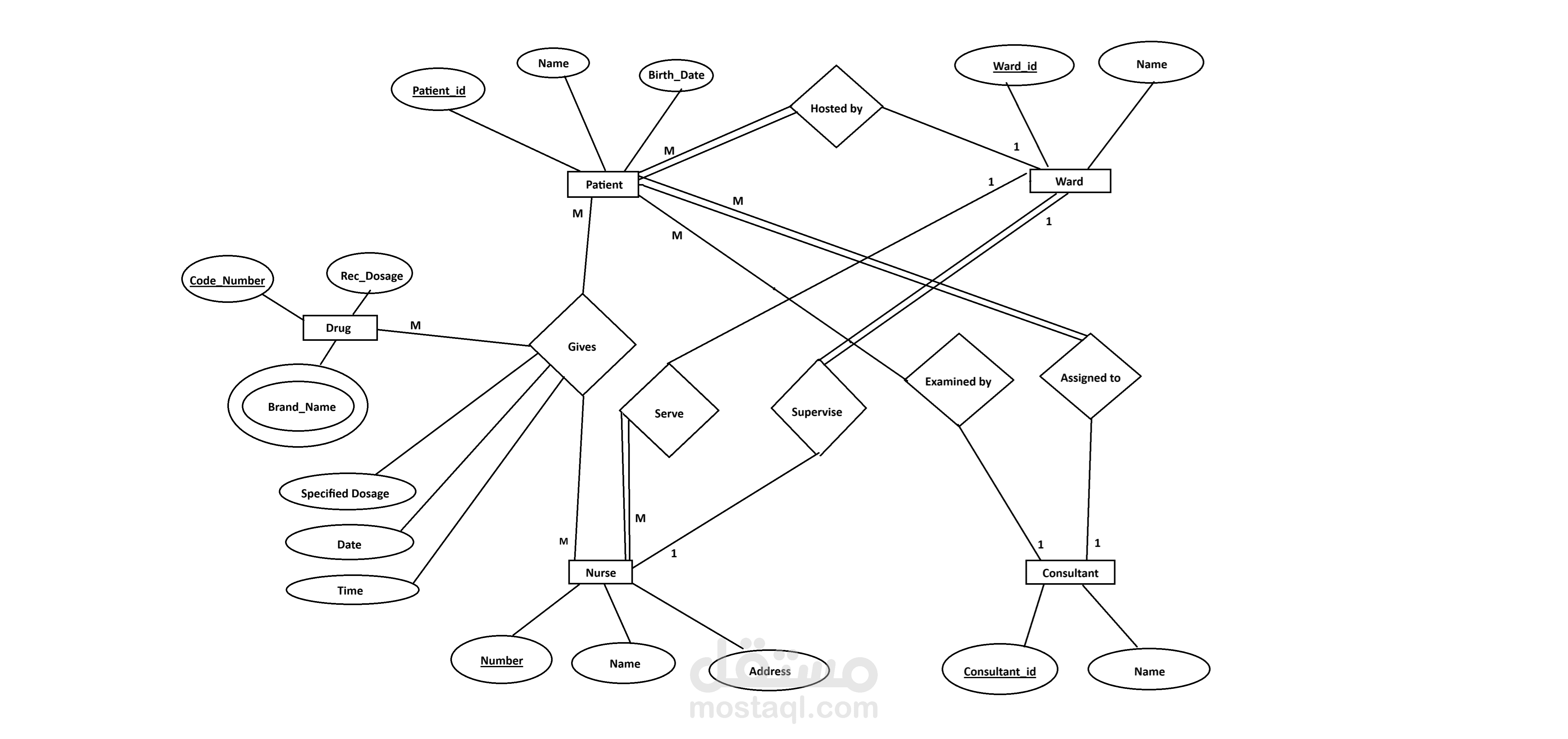
قمت بتصميم مخطط كيان-علاقة (ERD) لنظام إدارة مستشفى، يوضح العلاقات بين الكيانات الرئيسية مثل:

المريض (Patient): بياناته الأساسية (الاسم، تاريخ الميلاد، معرف المريض).

الدواء (Drug): يشمل الكود، الاسم التجاري، والجرعة الموصى بها.

الممرض (Nurse): يحتوي على الاسم، الرقم، والعنوان.

الاستشاري (Consultant): يحتوي على الاسم ومعرف الاستشاري.

الجناح (Ward): معرف الجناح واسم الجناح.

كما يوضح المخطط العلاقات بين الكيانات مثل:

المريض يُعالج بواسطة استشاري.

المريض يُفحص من قبل استشاري.

المريض يستضيفه جناح معين.

الممرض يخدم المرضى ويشرف عليهم.

المريض يحصل على أدوية يحددها الممرض بجرعات ومواعيد محددة.

المخطط يعكس العلاقات متعددة-إلى-متعددة (M:N) والعلاقات واحد-إلى-واحد (1:1) بشكل دقيق، مما يجعله أساسًا قويًا لتصميم قاعدة بيانات علائقية لمستشفى.

الهدف من التصميم هو توضيح كيفية إدارة بيانات المستشفى بشكل منظم يسهل تحويله لقاعدة بيانات عملية فيما بعد.

بطاقة العمل

اسم المستقل
عدد الإعجابات
0
عدد المشاهدات
75
تاريخ الإضافة
تاريخ الإنجاز
المهارات