تفاصيل العمل

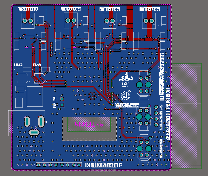
? PCB Design Highlight

Engineered for High-Performance Robotics

I designed a 7×7 cm / 2-layer PCB from scratch ?

Optimized for embedded robotics control ️

Built to deliver:

Performance

Protection

Seamless integration

All in a compact form

What’s Inside the Board

? Compact Layout

Minimal footprint, maximum functionality.

Robust Power Management

Isolated + protected rails for logic and motors.

ESP32 Wi-Fi Controller

Wireless brain of the robot.

No external router required.

Sensor Interfaces

IR Sensors → Line tracking

Ultrasonic Sensor → Obstacle detection

️ Motor Driver Control

Bi-directional, PWM-based, fault-protected

️ Built-in Hardware Protection

️ Overcurrent

Reverse voltage

Auto-shutdown on motor fault

Designed Using

? Altium Designer – Professional-grade schematic & layout

ERC check ️

️ 3D simulation ️

Layout optimization ️

? Application Context

This board is the core controller of our autonomous Waiter Robot ️

Runs fully offline as a local Wi-Fi hotspot

Users select destinations via web or mobile app

Use Cases

️ Restaurant delivery

Hospital automation

Factory logistics

Educational robotics

Local IoT systems

Smart service bots

Offline control platforms

My Focus During Design

Clean signal routing

? Safety-first hardware logic

Stable wireless communication

? Full integration of motor, sensor, and logic subsystems

بطاقة العمل

اسم المستقل
عدد الإعجابات
0
عدد المشاهدات
49
تاريخ الإضافة