تصميم بطاقة قدرة ثنائية الاتجاه باستخدام L298N للتحكم في المحركات الكهربائية

تفاصيل العمل

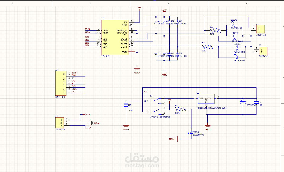
قمت بتصميم وتطوير بطاقة قدرة عالية الكفاءة تعتمد على دائرة القيادة L298N للتحكم في محركين تيار مستمر (DC) أو محرك خطوة بخطوة (Stepper Motor). الهدف من المشروع هو توفير حل موثوق واقتصادي للتحكم في السرعة والاتجاه في التطبيقات الصناعية والتعليمية.

️ مكونات ومواصفات المشروع:

استخدام المتحكم L298N لقيادة محركين بتيار يصل إلى 2 أمبير لكل قناة

تصميم لوحة ثنائية الطبقة باستخدام Altium Designer

دمج دايودات حماية من نوع Flyback Diodes لمنع التيار العكسي

استخدام منظم جهد 7805 لتوفير تغذية 5V للمتحكمات والمنطق

دعم إشارات التحكم PWM لتعديل السرعة

واجهة بسيطة للتحكم عبر متحكم خارجي (مثل Arduino أو STM32)

تصميم نظام تبريد فعال لتقليل الحرارة الناتجة أثناء التشغيل المستمر

اختبارات تحميل مختلفة لضمان الاستقرار والأمان الكهربائي

بطاقة العمل

اسم المستقل
عدد الإعجابات
0
عدد المشاهدات
10
تاريخ الإضافة
تاريخ الإنجاز
المهارات