تفاصيل العمل

TopFlop هو تطبيق مبتكر لتقييم المطاعم وتوصيات الطعام، يقدّم تجربة جديدة وشفافة لعشّاق الأكل. بخلاف التطبيقات التقليدية التي تعرض فقط الجوانب الإيجابية، يتيح TopFlop للمستخدمين مشاركة تجاربهم الواقعية سواء كانت ممتازة (Top) أو مخيّبة للآمال (Flop).

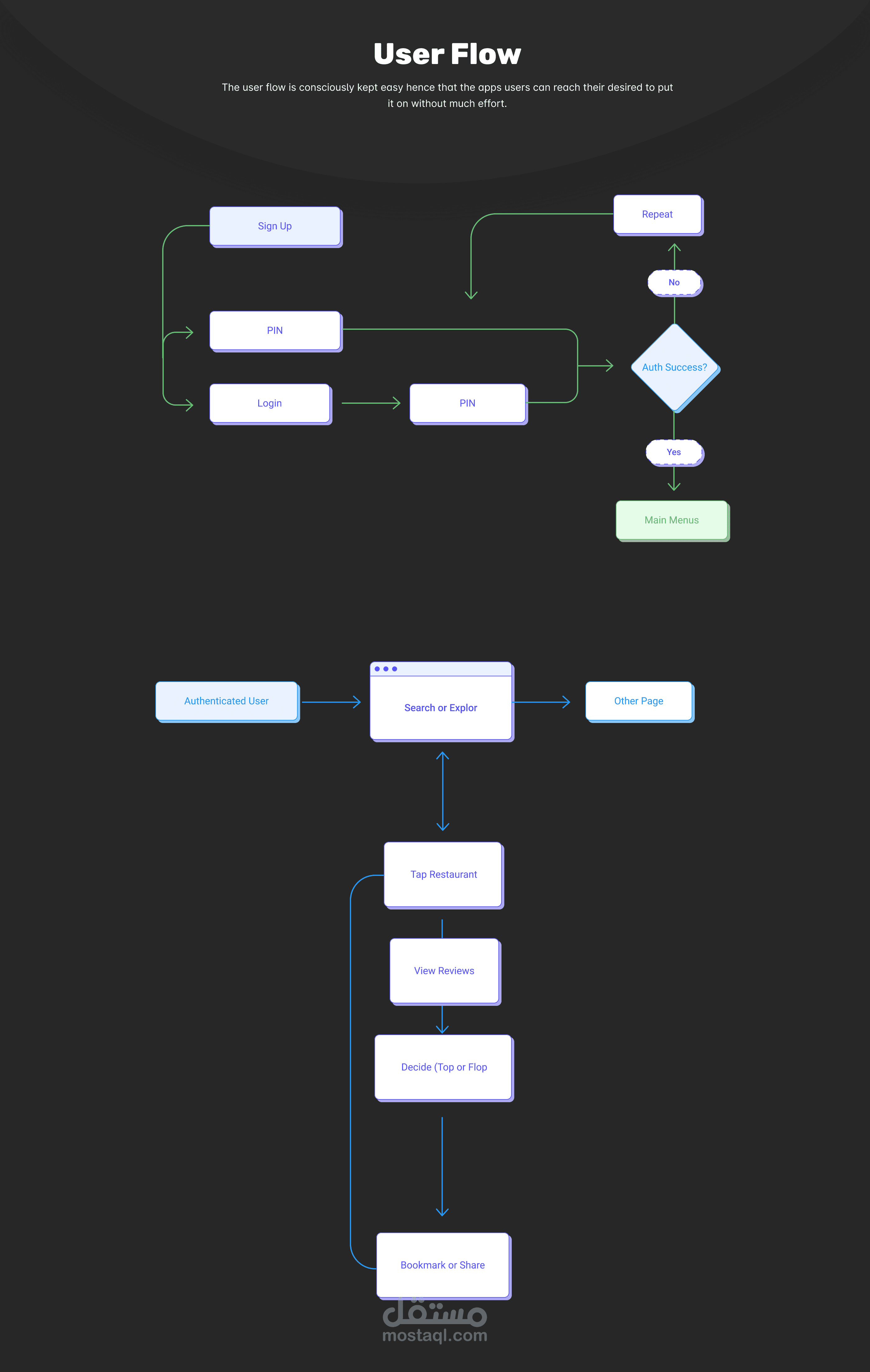
تصميم واجهة مستخدم لتطبيق TopFlop، يشمل التصميم: تجربة مستخدم مبسطة، ألوان مميزة، وتصميم عصري يدعم اكتشاف المطاعم والتفاعل المجتمعي.

الأدوات المستخدمة: Figma – UI/UX Design – Mobile App Design

بطاقة العمل

اسم المستقل
عدد الإعجابات
0
عدد المشاهدات
26
تاريخ الإضافة
تاريخ الإنجاز
المهارات