تفاصيل العمل

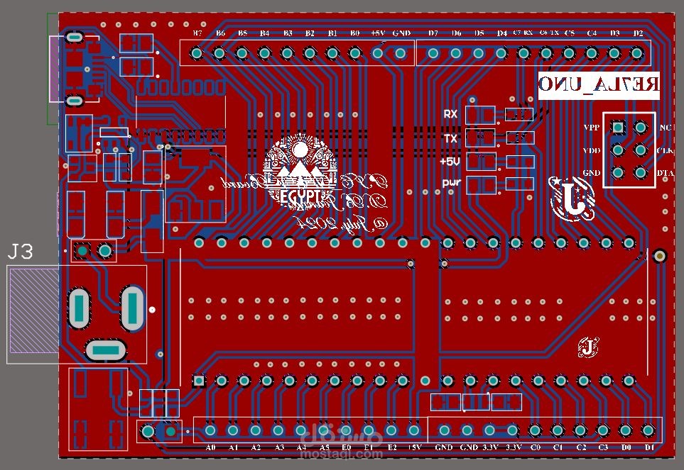
Powered by PIC16F877A

Integrated with CH340G Debugger ️

Introducing the ultimate PCB development board for microcontroller enthusiasts!

Key Features:

Simplified Programming & Debugging

All-in-One Solution ?

Signal Integrity Rules Respected

Versatile & Expandable ?

Robust & Reliable ️

Additional Features:

Compact Size: 7cm x 5cm

Indicators for Power and UART

External Pins for I2C Protocol

External Pins for External Programming ⌨️

بطاقة العمل

اسم المستقل
عدد الإعجابات
0
عدد المشاهدات
21
تاريخ الإضافة