تفاصيل العمل

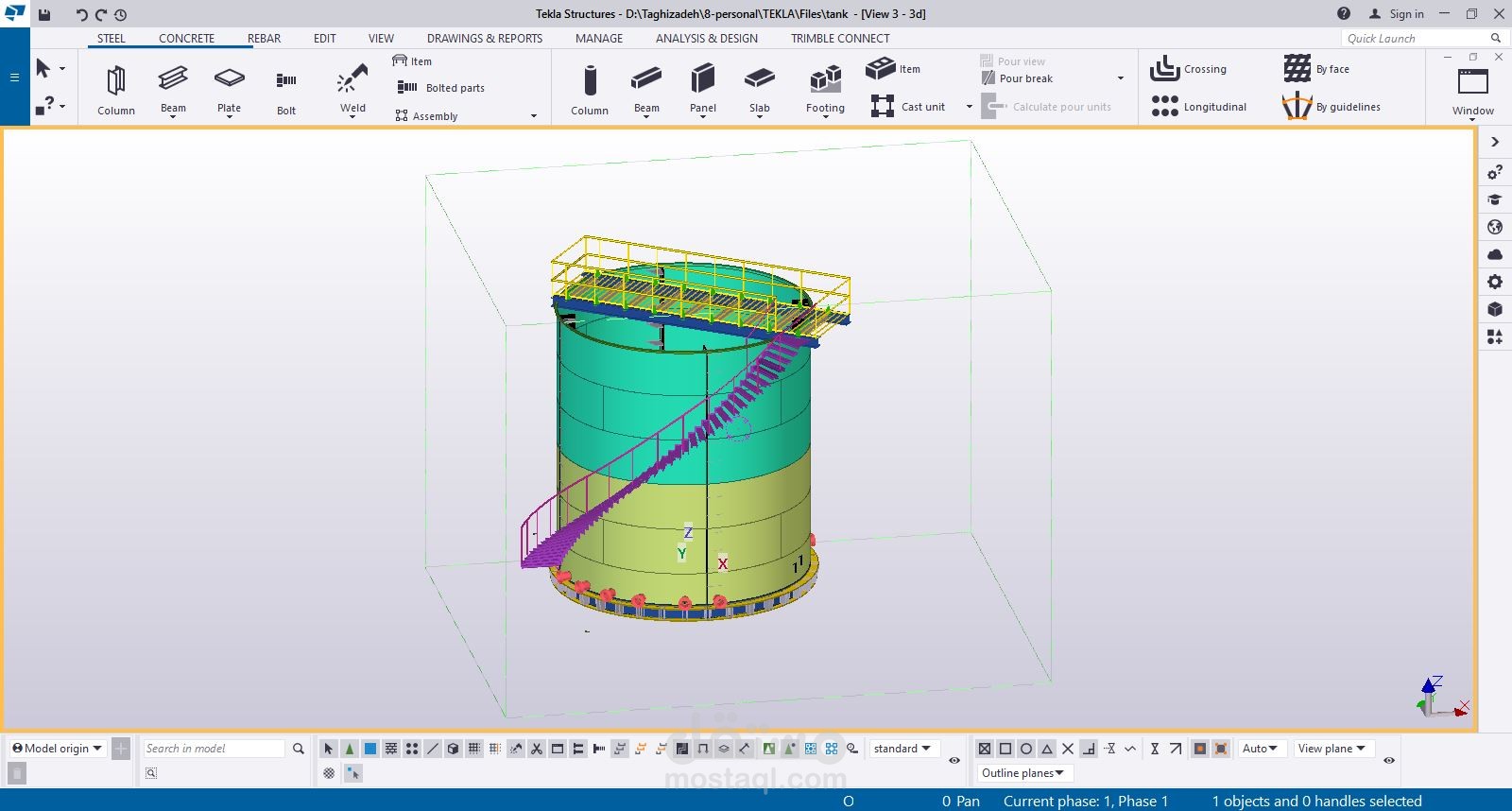
I modeled an 8-meter diameter, 9-meter high mixing tank in Tekla Structures, including its flanges and access platforms. The project involved detailed 3D modeling of the tank structure, ensuring accurate representation of all components for fabrication and construction purposes. Key tasks included:

Creating a precise 3D model of the tank structure in Tekla Structures.

Designing and integrating flanges and access platforms into the model.

Ensuring all connections and details were accurately represented for fabrication.

Collaborating with the design and construction teams to ensure compliance with project specifications and standards.

بطاقة العمل

اسم المستقل
عدد الإعجابات
0
عدد المشاهدات
142
تاريخ الإضافة
تاريخ الإنجاز
المهارات