تفاصيل العمل

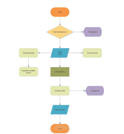
Projectile motion is the motion of an object in two dimensions. This means that if an object moves in both the horizontal and vertical directions at the same time, it is said to be exhibiting a projectile motion. In simple words, if an object tends to follow a curved or parabolic path of motion, projectile motion is said to be existing. There are many practical applications based on perfect knowledge of projectile motion such as : When a cannonball is fired from a cannon, it does not move along a straight line, instead, it follows a curved path. This is because the firing is done at an angle that causes the ball to move vertically and horizontally at the same time. Hence, the projectile motion is said to be existing. In a circus, human cannon-balls are projectiles. It would be difficult to know where to place a safety net if we did not know the equations that reflect a projectile’s motion and position. Fireworks and the motion of any ball in sports. And the importance of describing the body in some applications for safety and security, as in calculating the maximum distance that a volcano shell can reach if it is near residential places, as well as for good design in some projects that depend on projectile motion , such as rockets in space and satellite Therefore, we decided to design a program that helps the user in solving equations that describe the movement of the projectile body based on some initial values of its movement that will be entered by the user, and this is what will be identified in the following details.

بطاقة العمل

اسم المستقل
عدد الإعجابات
0
عدد المشاهدات
68
تاريخ الإضافة