الرئيسية
المستقلين
احمد م.
معرض الأعمال
اطلب عمل مماثل
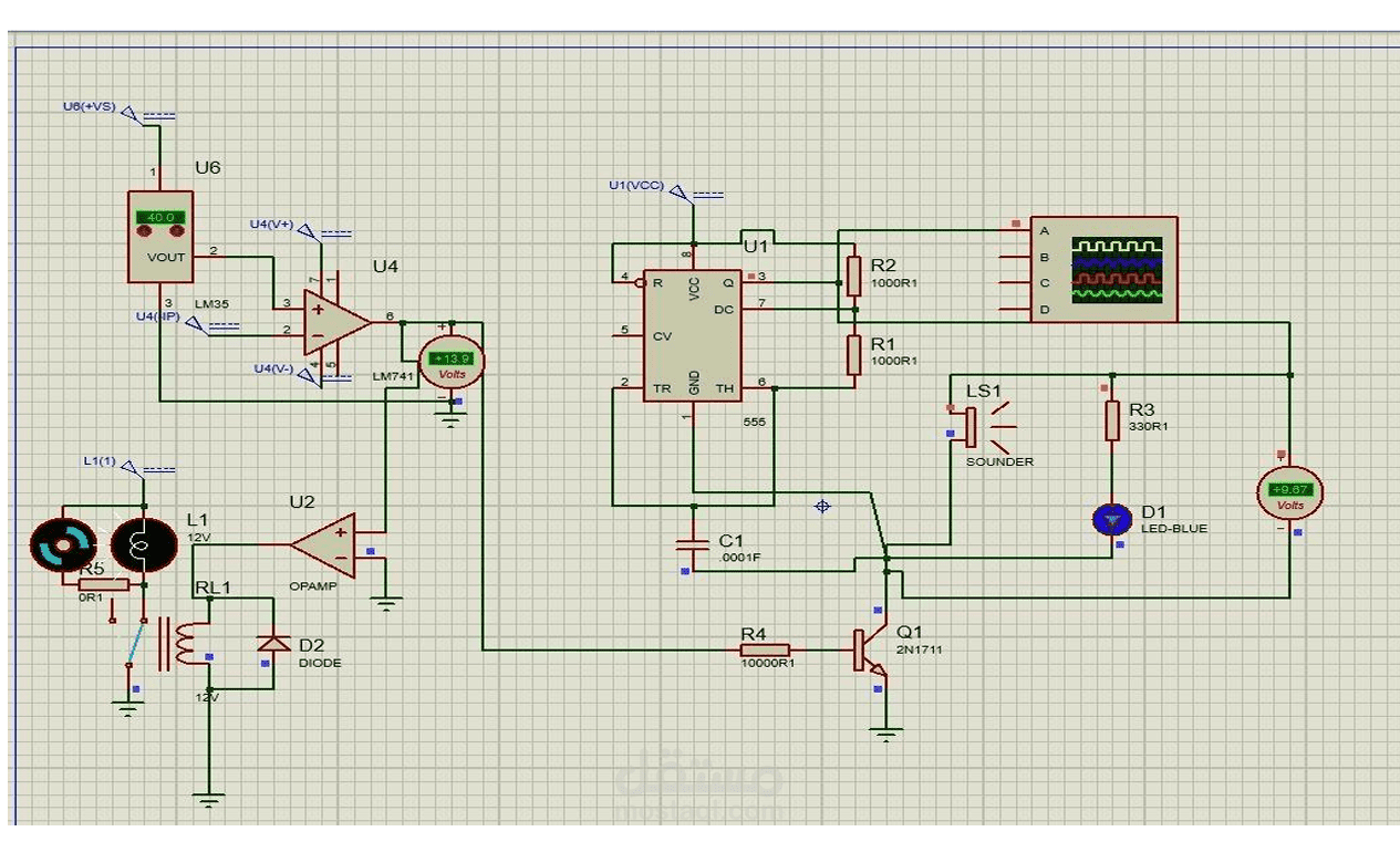
Temperature Sensor Circuit
تفاصيل العمل
Control the operation and disconnection of the refrigerator
cooler at a certain temperature
ملفات مرفقة
PDF
Project-temperatureSensor1.pdf
(869.3KB)
بطاقة العمل
اسم المستقل
احمد م.
عدد الإعجابات
0
عدد المشاهدات
40
تاريخ الإضافة
29/01/2025
×