تفاصيل العمل

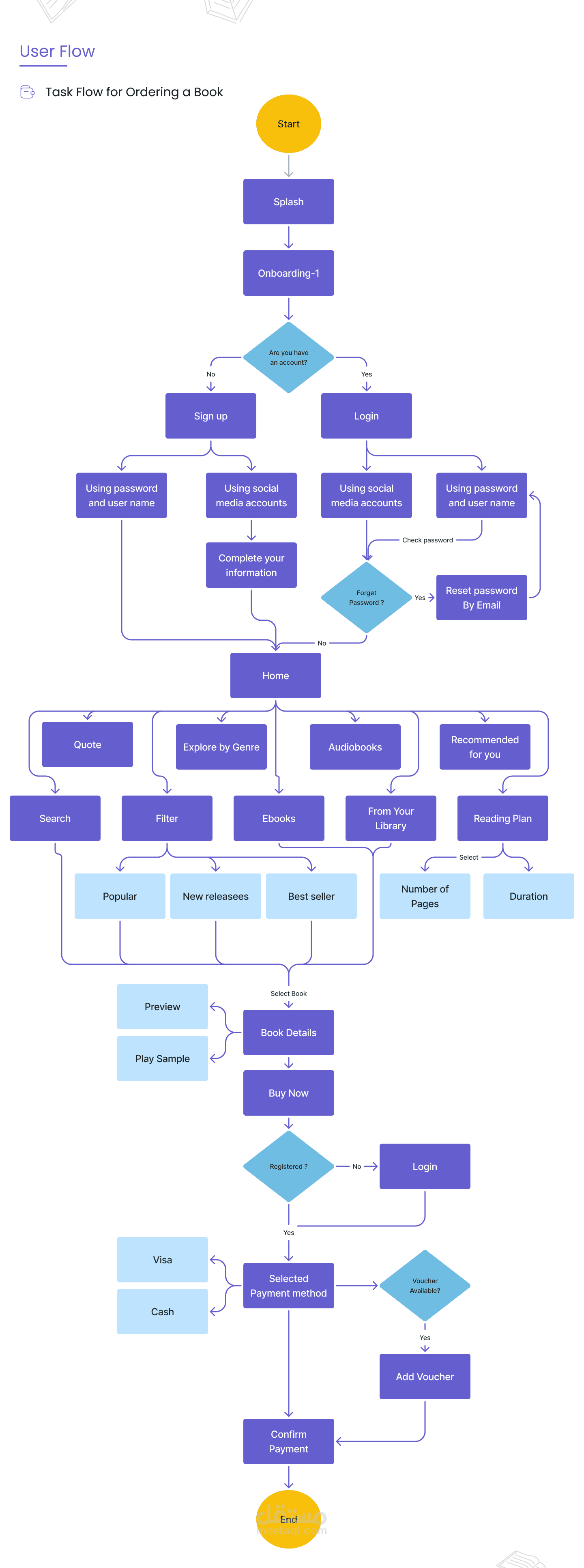
تطبيق شامل لتصفح الكتب والاستماع إلى الكتب الصوتية، مع ميزات تتبع القراءة وتنظيم المكتبة الشخصية بسهولة.

بطاقة العمل

اسم المستقل
عدد الإعجابات
0
عدد المشاهدات
30
تاريخ الإضافة
المهارات