تفاصيل العمل

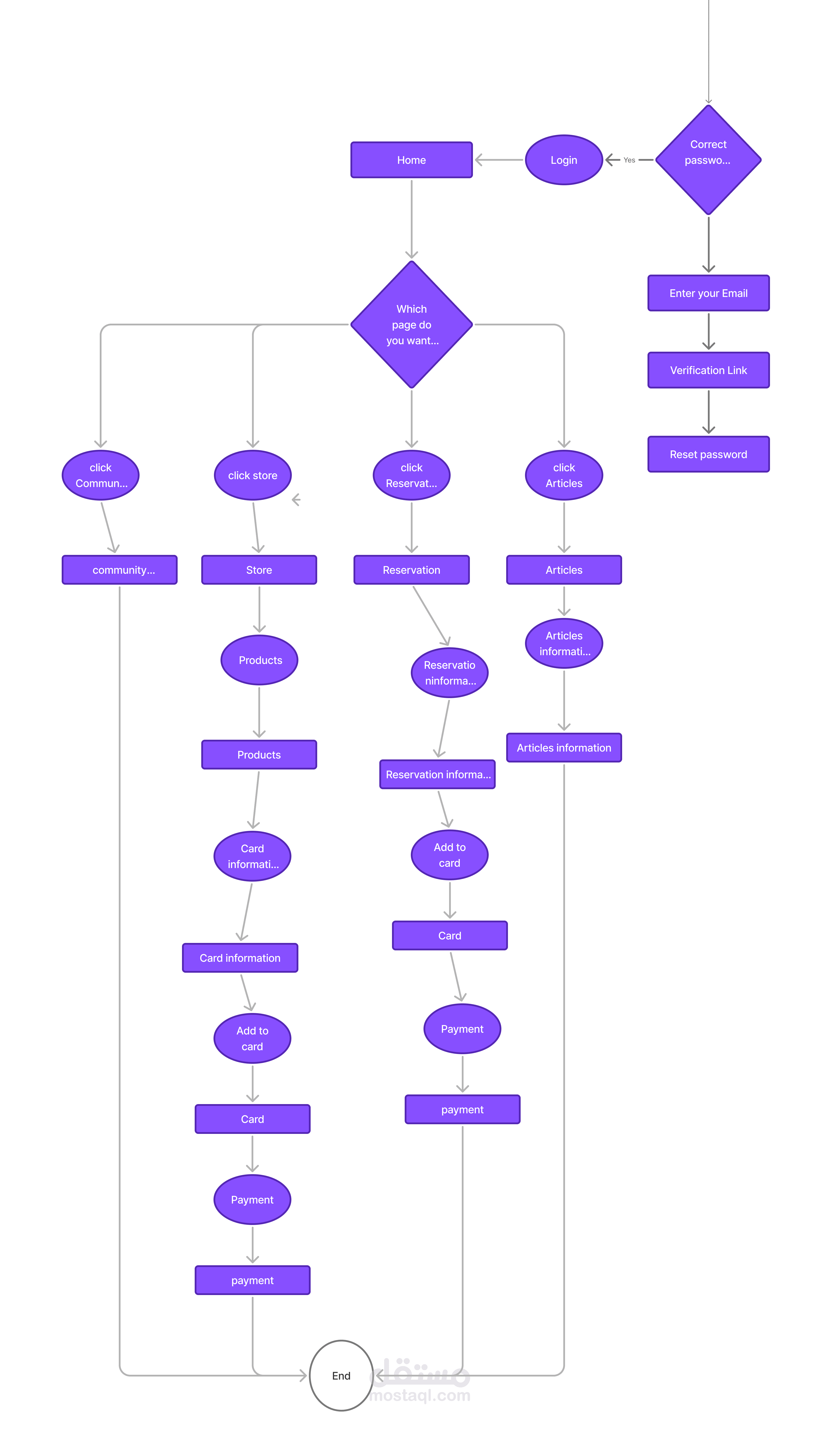
الموقع متخصص في رعاية الحيوانات الأليفة ، ويوفر خدمات متكاملة تشمل:

مقالات مفيدة عن الأمراض التي قد تصيب الحيوانات الأليفة وكيفية العناية بها

متجر إلكتروني لبيع أكل الحيوانات الأليفة والإكسسوارات الخاصة بهم

خدمة استشارات طبية مع أطباء بيطريين متخصصين

مميزات التصميم:

واجهة مستخدم جذابة وسهلة التصفح

تصميم متجاوب يناسب كل الأجهزة

تجربة مستخدم مصممة بعناية لتلبية احتياجات محبي الحيوانات

هدفي كان تقديم تجربة رقمية مبتكرة ومريحة لعشاق الحيوانات الأليفة، تجمع بين الفائدة والمتعة.يسعدني أشارككم تصميم موقع إلكتروني جديد عملت عليه باستخدام Figma الموقع متخصص في رعاية الحيوانات الأليفة ، ويوفر خدمات متكاملة تشمل: مقالات مفيدة عن الأمراض التي قد تصيب الحيوانات الأليفة وكيفية العناية بها متجر إلكتروني لبيع أكل الحيوانات الأليفة والإكسسوارات الخاصة بهم خدمة استشارات طبية مع أطباء بيطريين متخصصين مميزات التصميم: واجهة مستخدم جذابة وسهلة التصفح تصميم متجاوب يناسب كل الأجهزة تجربة مستخدم مصممة بعناية لتلبية احتياجات محبي الحيوانات هدفي كان تقديم تجربة رقمية مبتكرة ومريحة لعشاق الحيوانات الأليفة، تجمع بين الفائدة والمتعة.

بطاقة العمل

اسم المستقل
عدد الإعجابات
0
عدد المشاهدات
115
تاريخ الإضافة
تاريخ الإنجاز
المهارات