الرئيسية
المستقلين
Mohammed M.
معرض الأعمال
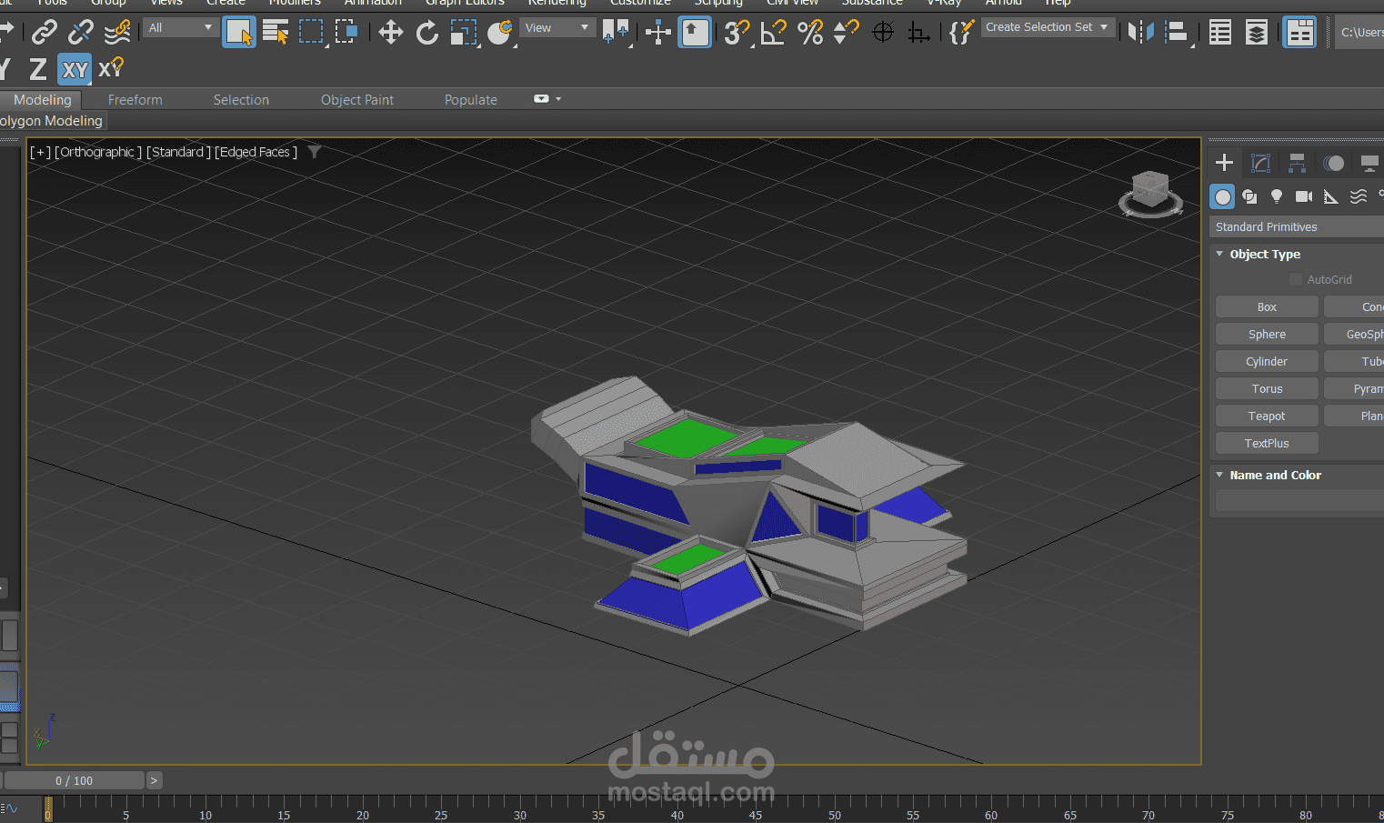
رفع كتل 3d على برنامج 3ds max
معرض الأعمال
اطلب عمل مماثل
تفاصيل العمل
رفع مساقط أفقية تم انشائها على برنامج الاوتوكاد ومن ثم تصديرها ورفعها 3d على برنامج 3ds max
بطاقة العمل
اسم المستقل
Mohammed M.
عدد الإعجابات
0
عدد المشاهدات
18
تاريخ الإضافة
02/12/2024
المهارات
تصميم نماذج 3D
3ds Max
×