تفاصيل العمل

Residential Complex Layout Design

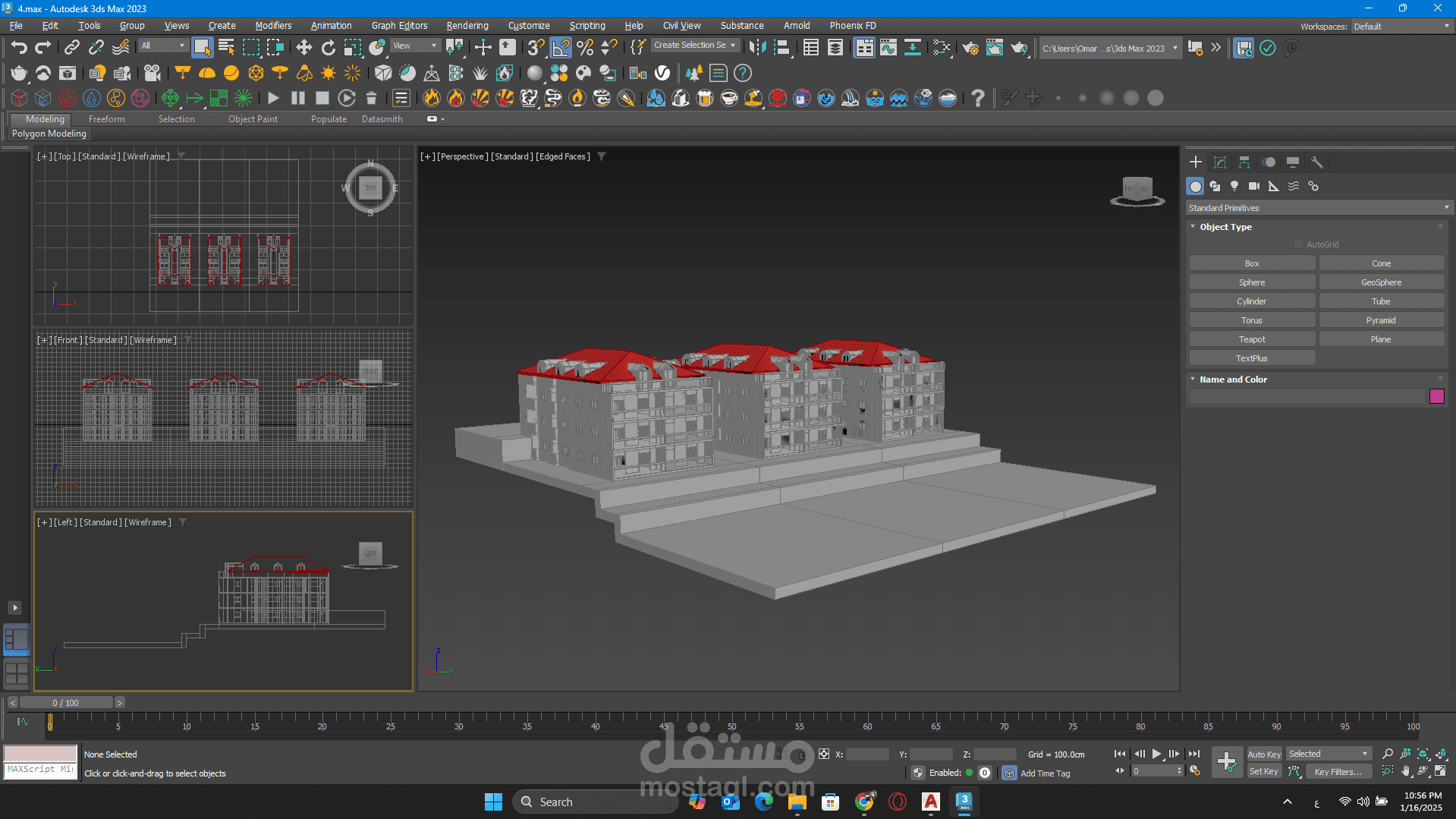
This project focused on creating architectural layouts for a residential complex. The designs were tailored to balance functionality and aesthetics, ensuring efficient space planning and a harmonious arrangement of residential units. A detailed concept visualization was provided to showcase the project's overall vision and appeal.

تصميم خرائط مجمع سكني

تمحور هذا المشروع حول تصميم خرائط معمارية لمجمع سكني. ركزت التصميمات على تحقيق التوازن بين الوظائف والجماليات، مع ضمان تخطيط مساحات فعّال وترتيب متناسق للوحدات السكنية. تم تقديم تصور تفصيلي لإبراز رؤية المشروع وجاذبيته.

تم العمل في برنامج أوتوكاد و 3D Max بلاضافة الى برنامج Twinmotion

ملفات مرفقة

بطاقة العمل

اسم المستقل
عدد الإعجابات
0
عدد المشاهدات
38
تاريخ الإضافة
تاريخ الإنجاز
المهارات