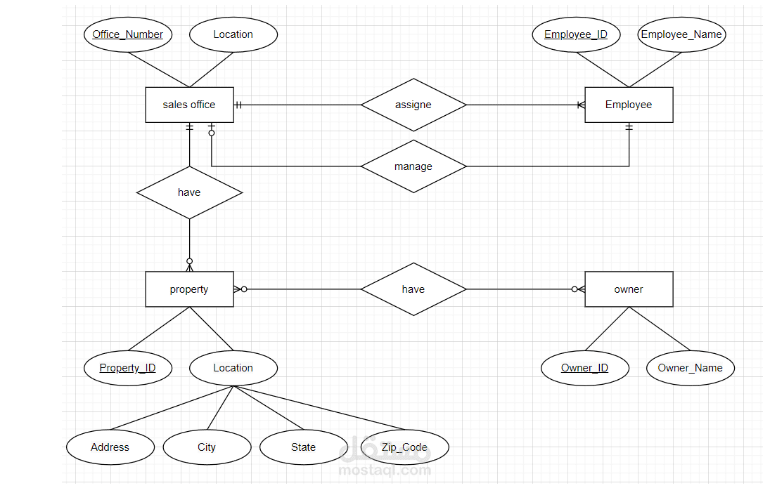
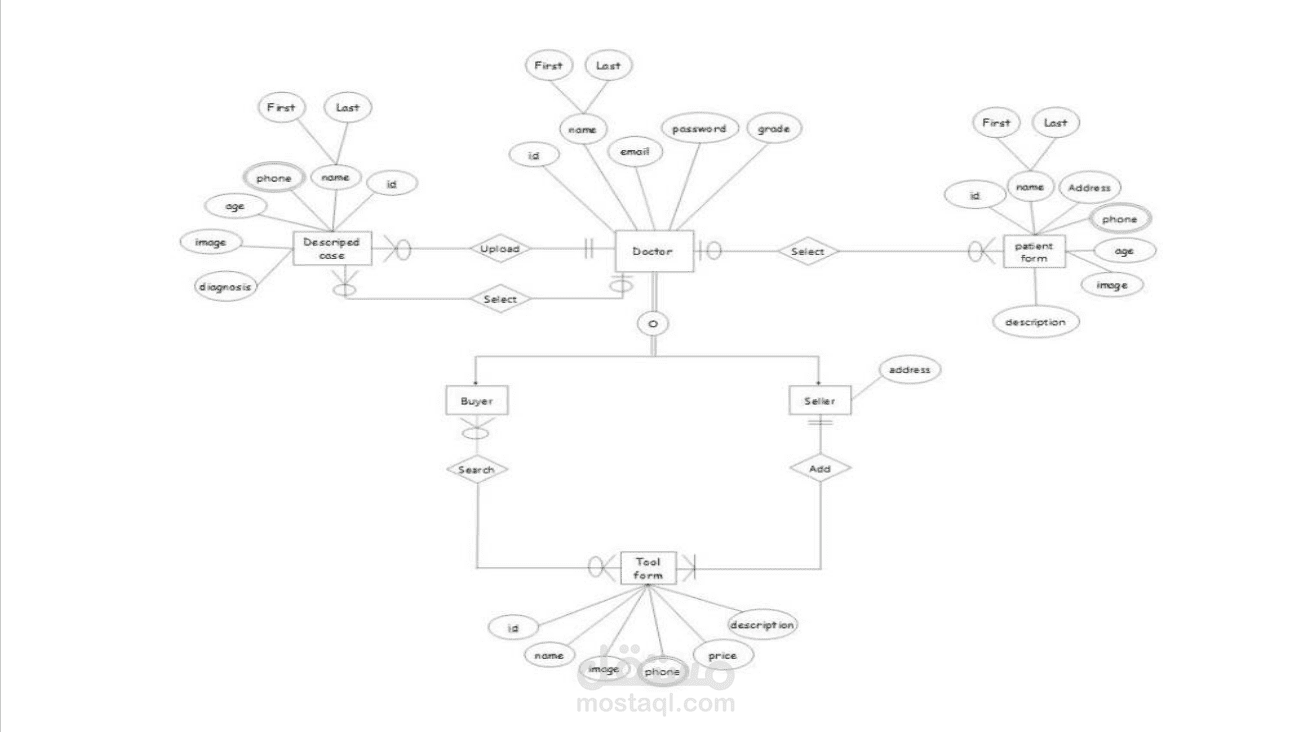
اريد معرفة ما هى طبيعة العمل وما هى الداتا المراد تخزينها و الوصول لها فى المستقبل وتحديد الاشخاص المتفاعلة من السيستم للتمكن من تصميم ERD بطريقة احترافية وتصميم Schema الخاصة بيها و تنفيذها عن طريق لغة SQL للاستخدام بطريقة سهل ومحترفة والتمكن لربطها بالسيستم المراد العمل علية