تفاصيل العمل

Star UML هي اداة احترافية تساعد في رسم المخططات وجداول الصفوف لأي مشروع برمجي وهي تحتاج لاحترافية في التنسيق اثناء تصميم المخططات فلا يكفي فقط رسم المخططات وانما تنسيقها لتصل للعميل بشكل احترافي ومميز

قمت بدراسة مشاريع برمجية كثيرة وضمن الدراسة التحليلية والتصميمية استخدمت هذه الاداة باحترافية حيث قمت بعد توصيف متطلبات النظام بالدراسة التحليلية والتي تتضمن:

مخطط حالة الاستخدام (Use case diagram) وراعيت علاقاتinclude –extend للمستخدمين

جداول حالات الاستخدام (Use case Table) لكل حالة وراعيت التنسيق والالوان التي تناسب التطبيق

مخططات النشاط (Activity Diagram) لكل حالة من حالات الاستخدام وراعيت الشكل المتناسق لينال رضى العميل

مخططات التسلسل (Sequence Diagram) لحالات الاستخدام

مخططات الحالة (State Diagram)

ومن ثم قمت بالدراسة التصميمية والتي تتضمن:

مخطط الصفوف: (Class diagram) الذي يعتبر الهيكلية الاساسية لأي مبرمج وهو جزءٌ مهمٌ جدًا من لغة النمذجة الموحدة UML، وهو مخطط هيكلي مهمته عرض الفئات بنظامٍ معيّن مع جميع العلاقات التي تربط بينها، وهو -برأيي- أشهر نوع من المخططات في هندسة البرمجيات

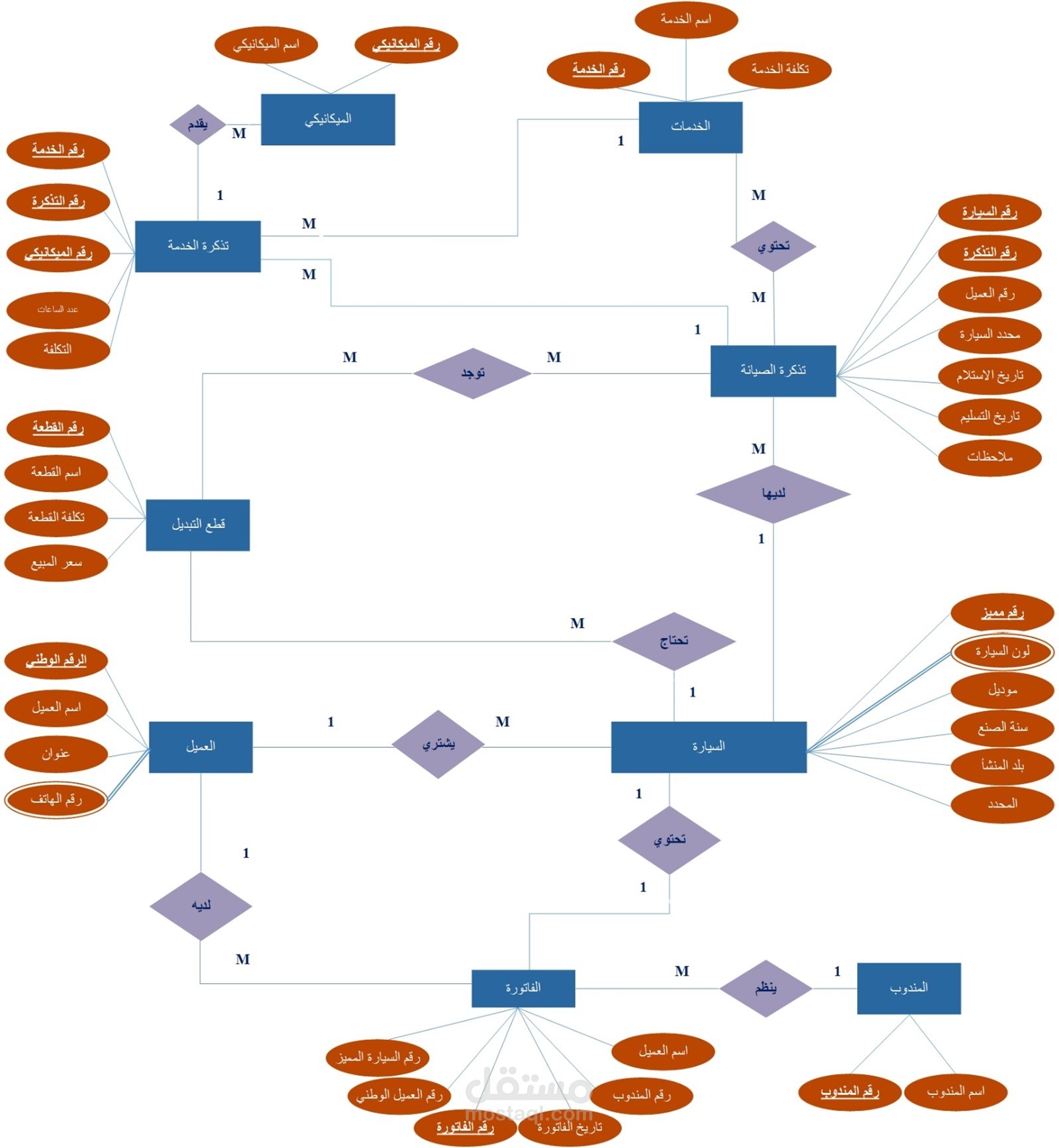
المخطط العلائقي (ERD diagram) الذي يمثل أساليب نمذجة البيانات والذي يوضح بشكل بياني الكيانات (Entities) الموجودة في نظام المعلومات والعلاقات التي تربط تلك الكيانات ببعضها البعض. فهو التمثيل الرسومي لنظام المعلومات

جداول مخطط الصفوف (Table for Class diagram).

ولقد راعيت التنسيقات المطلوبة لإظهار المخططات بشكل احترافي مع اضافة الألوان لاثارة اعجاب العميل

واخترت اظهار جمالية الشكل ليظهر تقانة العمل وقد قدمت للعميل عدد من التنسيقات ليختار ما يناسبه وقمت بالتعديلات اللازمة ولقد نال اعجاب العميل

ملفات مرفقة

بطاقة العمل

اسم المستقل
عدد الإعجابات
0
عدد المشاهدات
140
تاريخ الإضافة
المهارات