تفاصيل العمل

لغة الاستعلام الهيكلية (SQL) هي لغة برمجة لتخزين المعلومات ومعالجتها في قاعدة بيانات علائقية. تخزّن قاعدة البيانات العلائقية المعلومات في شكل جدول، به صفوف وأعمدة تمثل سمات بيانات مختلفة والعلاقات المختلفة بين قيم البيانات

لقد قمت بتصميم قاعدة بيانات SQL server لشركة تتبع مشاريع ضمن مؤسسة تحتوي على 9 جداول تحتوي الحقول والقيود والفهارس اللازمة والبيانات الخاصة بالمشاريع المنفذة والمشاريع التي ما زالت قيد العمل والمشاريع المتأخرة والملغاة لأسباب خاصة بالشركة والتي تتراوح بين 100 حتى 1500 سطر ضمن الجداول

وقمت بإنشاء التوابع اللازمة لبيان حالة المشاريع

وقمت ببناء المناظير views المطلوبة لإصدار تقارير بالتحديثات اليومية

وقمت بكتابة الاستعلامات اللازمة للمؤسسة

وراعيت أثناء بناء قاعدة البيانات الدقة وسهولة الاستخدام وأمن البيانات ولقد نال التصميم اعجاب المؤسسة

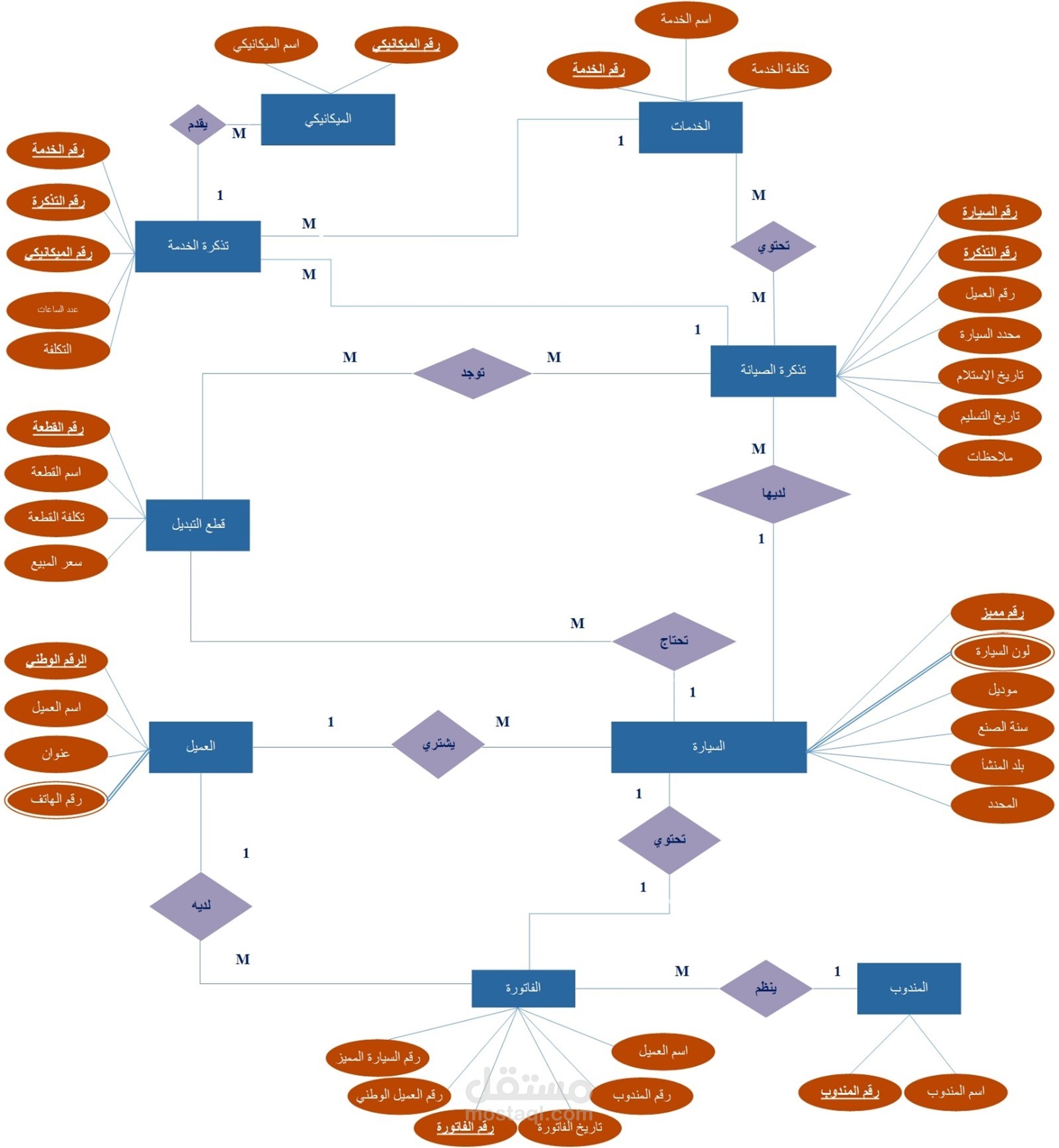
كما قمت بتصميم قاعدة بيانات لنظام فرعي مصغر لترحيل القيود المحاسبية وقاعدة بيانات لنظام وكالة سيارات 12 جدول مع رسم مخطط ERD بناء على طلب العميل

و قمت بتصميم قاعدة بيانات لشركة طيران وايضا قاعدة بيانات لنظام الدفع الالكتروني للجامعة الخاصة السورية

وجميع Databases التي قمت ببناءها قد نالت رضى العملاء وما زلت اتابع اعمالهم لكل جديد يطلبونه

بطاقة العمل

اسم المستقل
عدد الإعجابات
0
عدد المشاهدات
21
تاريخ الإضافة
تاريخ الإنجاز
المهارات