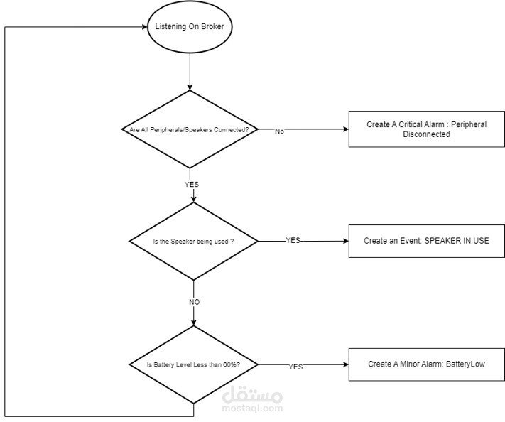
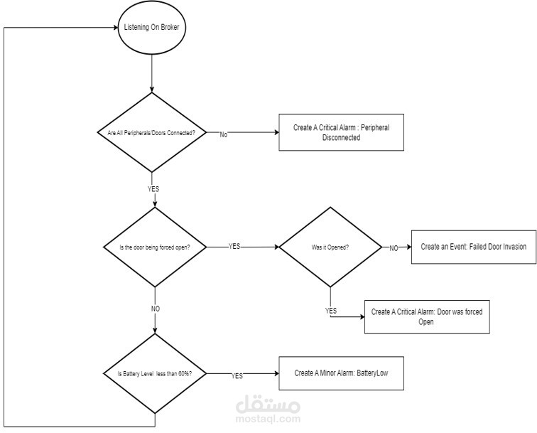
تفاصيل العمل

صممت نظام كامل متكامل و desktop application ضد الحريق لشركة في مدينه نصر في مصر

المشروع جزء كبير منه IOT اي Internet of things و جزء اخر كان تصميم الdesktop application و تنفيذه

اخد هذا الproject أسبوعين حتى اكون صريح، و استخدمت في nodejs و python و postgresql و golang و المزيد من اللغات و التقنيات

أيضا صممت و نفذت الdatabase و استعملت الUML فيه

ملفات مرفقة

بطاقة العمل

اسم المستقل
عدد الإعجابات
0
عدد المشاهدات
21
تاريخ الإضافة
تاريخ الإنجاز
المهارات