تفاصيل العمل

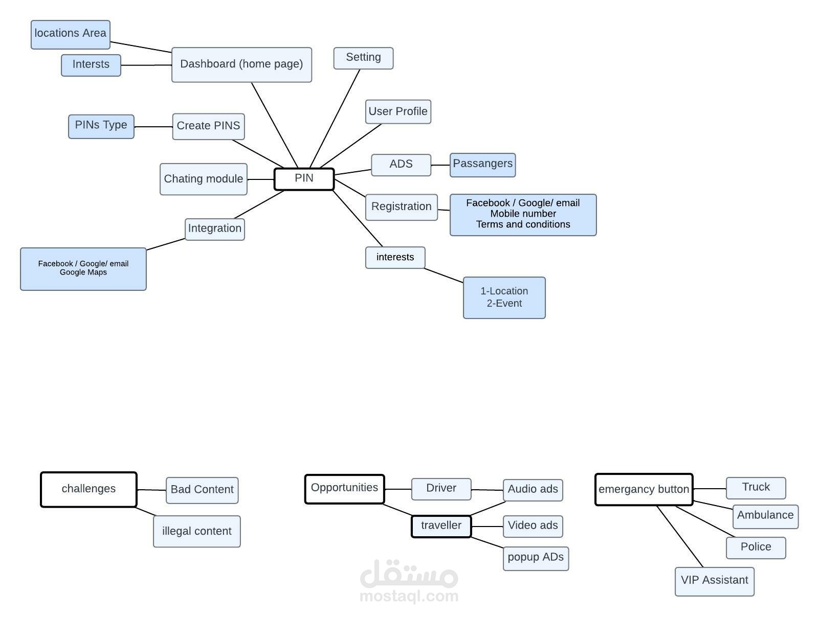
يتمثل نطاق المشروع في توفير البرنامج الذي سيوفر إعلانات على الخرائط من خلال التنقل على تطبيق الهاتف المحمول المتكامل مع خرائط Google حتى يتمكن المسافرون من رؤية الإعلانات على الهاتف المحمول بدلاً من اللوحات الإعلانية الكبيرة على الطريق ويمكنهم رؤية الدبابيس المثيرة للاهتمام على الخرائط. سيتم توفير الوظائف الافتراضية للنظام.

1. جمع المتطلبات:

اجتماع مع أصحاب المصلحة: فهم احتياجات العملاء والمستخدمين.

دراسة السوق: تحليل التطبيقات المشابهة وتحديد الميزات الفريدة.

جمع متطلبات المستخدم: تحديد الوظائف الأساسية مثل إنشاء الملاحظات، المهام، التذكيرات.

2. تحليل المتطلبات:

تحليل العمليات: توثيق تدفقات العمل.

تحديد المتطلبات الوظيفية وغير الوظيفية: تحديد الوظائف الأساسية والأداء والأمان.

3. تصميم النظام:

تصميم واجهة المستخدم: إنشاء نماذج وتصاميم بديهية وجذابة.

تخطيط قاعدة البيانات: تنظيم تخزين البيانات.

4. تطوير التطبيق:

الواجهة الأمامية: برمجة الواجهات باستخدام React Native أو Flutter.

الواجهة الخلفية: بناء الأنظمة الخلفية باستخدام Node.js أو Python.

تكامل الأنظمة: ربط الواجهة الأمامية والخلفية.

5. اختبار التطبيق:

اختبار الوحدات والتكامل: ضمان عمل المكونات بشكل صحيح.

اختبار الأداء والقبول: التأكد من سلاسة التشغيل وتلبية المتطلبات.

6. إطلاق التطبيق:

إعداد البنية التحتية: تجهيز الخوادم.

نشر التطبيق: رفعه إلى App Store وGoogle Play.

الترويج: حملة ترويجية لزيادة المستخدمين.

7. الصيانة والتحديثات:

مراقبة الأداء وحل المشاكل: ضمان استمرارية الخدمة.

التحديثات الدورية: تحسينات مستمرة وإصلاحات للأخطاء

ملفات مرفقة

بطاقة العمل

اسم المستقل
عدد الإعجابات
0
عدد المشاهدات
32
تاريخ الإضافة
تاريخ الإنجاز
المهارات