تفاصيل العمل

إنشاء موقع إلكتروني لطلب شهادة عدم ممانعة لتخييم الكرفانات على الشواطئ العامة

1. جمع المتطلبات:

اجتماع مع أصحاب المصلحة: تنظيم اجتماعات مع الجهات المعنية مثل الجهات الحكومية، المستخدمين المحتملين، والفرق التقنية لفهم المتطلبات.

جمع المعلومات: تحديد المعلومات المطلوبة من المستخدمين للحصول على شهادة عدم الممانعة مثل الاسم، معلومات الاتصال، تفاصيل الكرفان، فترة التخييم، وغيرها.

التشريعات والقوانين: مراجعة القوانين والتشريعات المتعلقة بالتخييم على الشواطئ لضمان توافق الموقع مع المتطلبات القانونية.

2. تحليل المتطلبات:

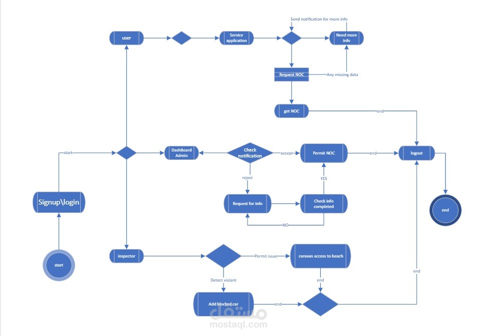
تحليل العمليات: تحليل عملية تقديم الطلبات والموافقة عليها لضمان سير العمل بسلاسة.

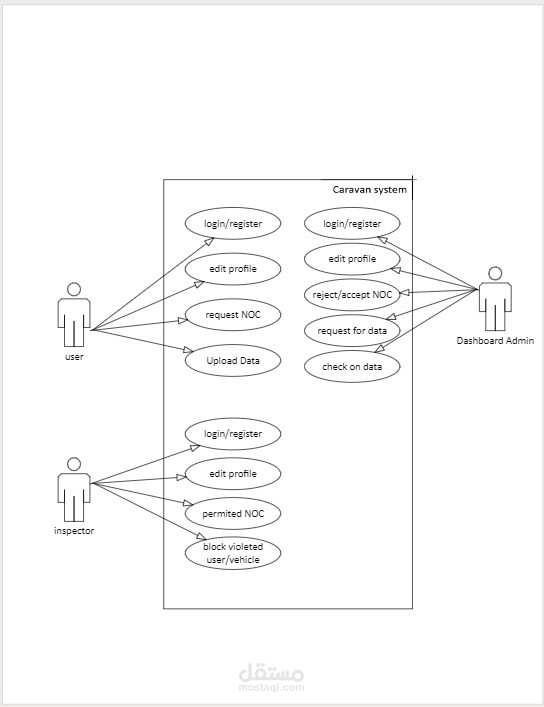
تحديد المتطلبات الوظيفية: وضع قائمة بالوظائف التي يجب أن يتضمنها الموقع مثل تسجيل المستخدمين، تقديم الطلبات، مراجعة الطلبات، إصدار الشهادات، وإرسال التنبيهات.

تحديد المتطلبات غير الوظيفية: تحديد المتطلبات مثل الأداء، الأمان، قابلية التوسع، وسهولة الاستخدام.

3. تصميم النظام:

تصميم واجهة المستخدم: إنشاء نماذج أولية لتصميم واجهة المستخدم تضمن سهولة الاستخدام وسلاسة التجربة.

تخطيط قاعدة البيانات: تصميم هيكل قاعدة البيانات لتخزين المعلومات المتعلقة بالمستخدمين والطلبات.

تحديد البنية التحتية: اختيار التكنولوجيا المناسبة لبناء الموقع مثل لغات البرمجة، أطر العمل، والخوادم.

4. تطوير النظام:

تطوير الواجهة الأمامية: برمجة صفحات الموقع باستخدام HTML, CSS, JavaScript لضمان تجربة مستخدم ممتازة.

تطوير الواجهة الخلفية: بناء الأنظمة الخلفية لتشغيل العمليات ومعالجة الطلبات باستخدام تقنيات مثل Node.js, Python, أو PHP.

تكامل النظام: ربط الواجهة الأمامية مع الخلفية وتكامل قاعدة البيانات مع النظام لضمان سير العمليات بشكل صحيح.

5. اختبار النظام:

اختبار الوحدات: اختبار كل جزء من الموقع بشكل منفصل للتأكد من أنه يعمل بشكل صحيح.

اختبار التكامل: اختبار جميع الأجزاء معًا لضمان التكامل بين الوحدات المختلفة.

اختبار القبول: إجراء اختبارات مع المستخدمين الفعليين لضمان تلبية المتطلبات وتقديم تجربة مستخدم مرضية.

6. إطلاق النظام:

إعداد البنية التحتية: التأكد من تجهيز الخوادم واستضافة الموقع بشكل مناسب.

نقل الموقع للإنتاج: نشر الموقع على الخوادم الحية وإتاحته للمستخدمين.

التدريب والدعم: تقديم دورات تدريبية للمستخدمين وأصحاب المصلحة حول كيفية استخدام الموقع وتقديم دعم فني مستمر.

7. الصيانة والتحديثات:

مراقبة الأداء: مراقبة أداء الموقع واستقراره بشكل مستمر.

حل المشاكل: التعامل مع أي مشاكل تظهر بسرعة وكفاءة.

التحديثات الدورية: إجراء التحديثات والتحسينات المستمرة لضمان توافق الموقع مع التغيرات في المتطلبات والتكنولوجيا.

ملخص:

تتضمن عملية تنفيذ مشروع إنشاء موقع إلكتروني لطلب شهادة عدم ممانعة لتخييم الكرفانات على الشواطئ العامة جمع وتحليل المتطلبات، تصميم النظام، تطويره، اختباره، إطلاقه، وصيانته. يجب ضمان تلبية جميع المتطلبات الوظيفية وغير الوظيفية وتقديم تجربة مستخدم ممتازة ومتوافقة مع القوانين والتشريعات.

ملفات مرفقة

بطاقة العمل

اسم المستقل
عدد الإعجابات
0
عدد المشاهدات
45
تاريخ الإضافة
تاريخ الإنجاز
المهارات