Safe Zone Application for car parking center and services

تفاصيل العمل

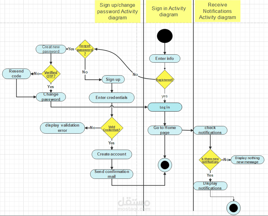
The Safe Zone app is designed to provide users with a secure and convenient solution for parking their vehicles. It allows users to find and reserve parking spaces in designated Safe Zone parking lots. Once parked, users can monitor their vehicles remotely using live camera feeds accessible through the app.

The app offers real-time surveillance of the parking area, allowing users to keep an eye on their vehicles from anywhere. They can view live video streams of their parked cars, ensuring peace of mind and added security against theft or damage.

بطاقة العمل

اسم المستقل
عدد الإعجابات
0
عدد المشاهدات
78
تاريخ الإضافة
تاريخ الإنجاز
المهارات