تفاصيل العمل

Certainly! Let's create a concise description for your exam system project that utilizes SQL Server stored procedures, indexes, and views:

---

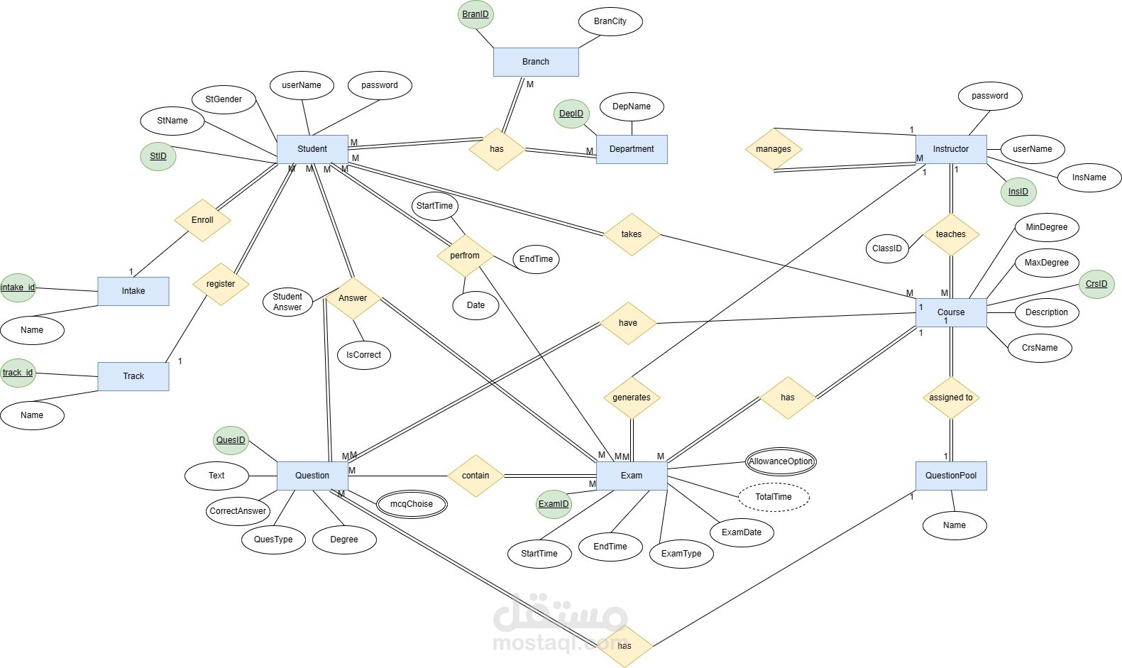
**Exam System with SQL Server: Leveraging Stored Procedures, Indexes, and Views**

In this project, we've developed an efficient exam system using SQL Server. Here are the key components:

1. **Stored Procedures:**

- We've created custom stored procedures to handle various operations related to exams. These procedures encapsulate SQL queries and allow for consistent execution.

- Examples of stored procedures:

- **GetExamDetails:** Retrieves detailed information about a specific exam based on its ID.

- **AddNewQuestion:** Inserts a new exam question into the database.

- **UpdateExamStatus:** Updates the status (e.g., active, completed) of an exam.

2. **Indexes:**

- Indexes enhance query performance by optimizing data retrieval. We've strategically applied indexes to improve search speed.

- Types of indexes used:

- **Clustered Index:** Organizes data rows physically on disk based on the index key. Typically applied to the primary key column.

- **Non-Clustered Index:** Provides a separate structure for efficient data retrieval. Used for frequently searched columns.

- **Covering Index:** Includes all necessary columns for a query, reducing the need to access the actual data pages.

3. **Views:**

- Views offer a virtual representation of data from one or more tables. They simplify complex queries and provide a consistent interface.

- Examples of views:

- **ExamSummaryView:** Aggregates exam details, question count, and average scores.

- **ActiveExamsView:** Displays currently active exams for administrators.

- **StudentResultsView:** Shows individual student scores and performance metrics.

4. **Security Measures:**

- We've implemented role-based access control (RBAC) using stored procedures. Only authorized users can interact with exam-related data.

- Stored procedures validate user input and prevent unauthorized modifications.

5. **Optimized Query Execution:**

- By leveraging indexes and views, our system ensures efficient data retrieval and minimizes resource consumption.

- Regular maintenance (index rebuilds, statistics updates) keeps performance optimal.

Overall, our exam system combines SQL Server's powerful features with thoughtful design, resulting in a robust and user-friendly platform for managing exams.

---

بطاقة العمل

اسم المستقل
عدد الإعجابات
0
عدد المشاهدات
64
تاريخ الإضافة
المهارات