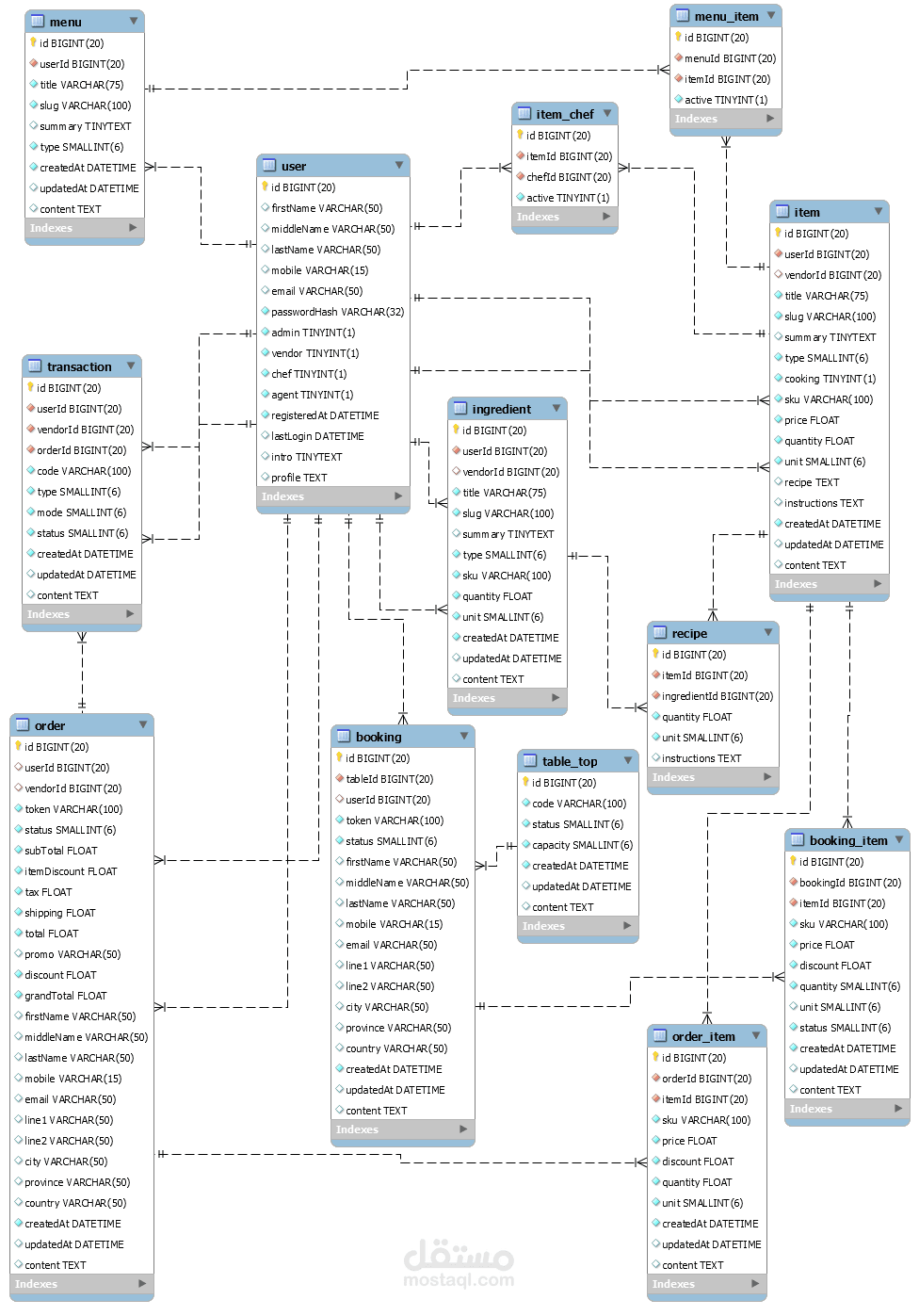
Presenting a carefully designed MySQL database for restaurant management.

تفاصيل العمل

Featuring essential tables like cashier, category, customer, delivery_man, orders, and more, this

database is optimized for seamless data flow. With precise one-to-many and many-to-many

relationships, it forms a cohesive ecosystem. Equipped with primary and foreign keys, it's ready to

adapt to any restaurant's needs

بطاقة العمل

اسم المستقل
عدد الإعجابات
0
عدد المشاهدات
97
تاريخ الإضافة