الرئيسية
المستقلين
Nada N.
معرض الأعمال
اطلب عمل مماثل
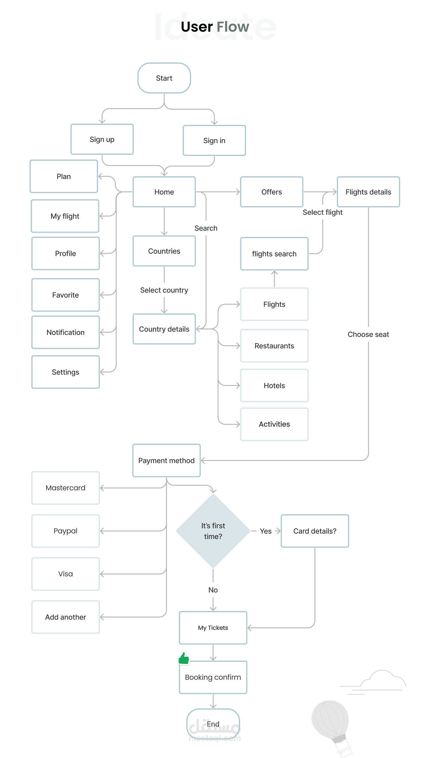
Travel App UI UX Case Study
تفاصيل العمل
تطبيق لحجز تذكرة طيران بناءاً علي دراسة حالة مفصلة بخطوات تجربة المستخدم
بطاقة العمل
اسم المستقل
Nada N.
عدد الإعجابات
0
عدد المشاهدات
35
تاريخ الإضافة
07/03/2024
المهارات
تصميم تجربة المستخدم
تصميم واجهة المستخدم
تصميم UI UX
تحليل المنافسين
كتابة تجربة المستخدم
×