تفاصيل العمل

عمل داشبورد ويب سايت بواسطة برنامج Adobe XD

عناصر التصميم

مخطط الألوان: استخدم ألوان العلامة التجارية للشركة (على سبيل المثال، الألوان الأساسية والثانوية والألوان المميزة).

الطباعة: الخطوط التي تتوافق مع إرشادات العلامة التجارية للشركة.

الأيقونات والرسومات: أيقونات متسقة تعزز الجاذبية البصرية.

التخطيط: تخطيطًا نظيفًا ومنظمًا يعطي الأولوية لقابلية الاستخدام.

التفاعل: تضمين عناصر تفاعلية مثل القوائم المنسدلة والمرشحات وتأثيرات التمرير.

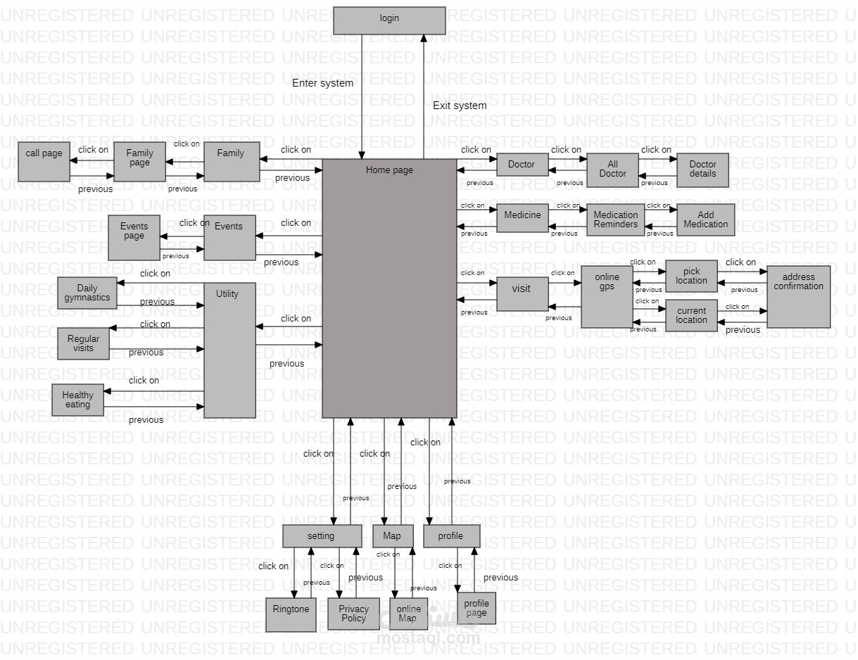
. الإطارات السلكية والنماذج الأولية

الإطارات السلكية منخفضة الدقة: رسم مخططات أساسية لتحديد البنية والتدفق.

النماذج الأولية عالية الدقة: تطوير نماذج أولية مفصلة في Adobe XD مع عناصر تفاعلية لإظهار تفاعلات المستخدم.

اختبار المستخدم: إجراء اختبار قابلية الاستخدام لتحسين التصميم بناءً على ملاحظات المستخدم.

. التطوير والتسليم