تفاصيل العمل

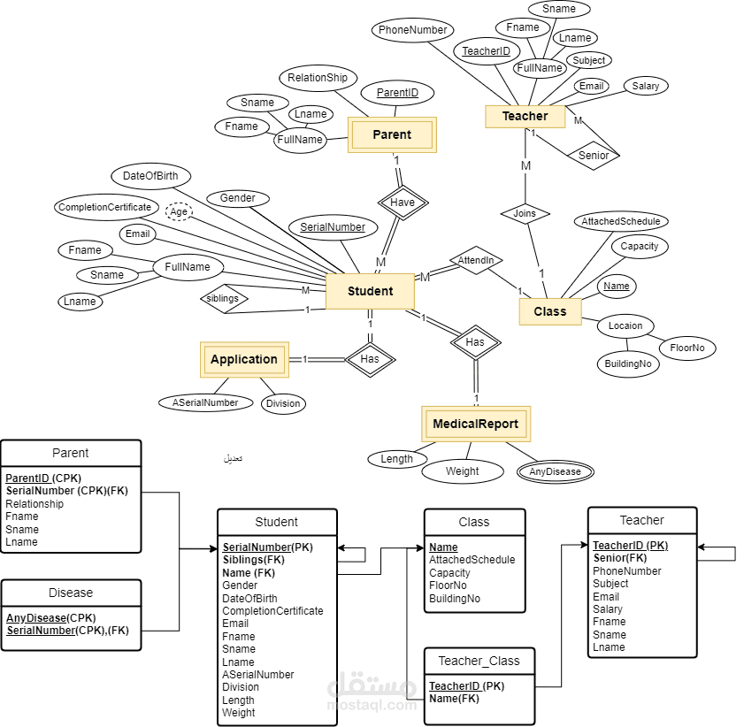
لقد طلب مني في هذا العمل ان اقوم برسم مخطط العلاقات (ERD) لنظام مدرسة دوليه بناء علي متطلبات المدرسة و استخراج الجداول الفعلية التي سيتم تطبيقها.

بطاقة العمل

اسم المستقل
عدد الإعجابات
0
عدد المشاهدات
46
تاريخ الإضافة
المهارات