تفاصيل العمل

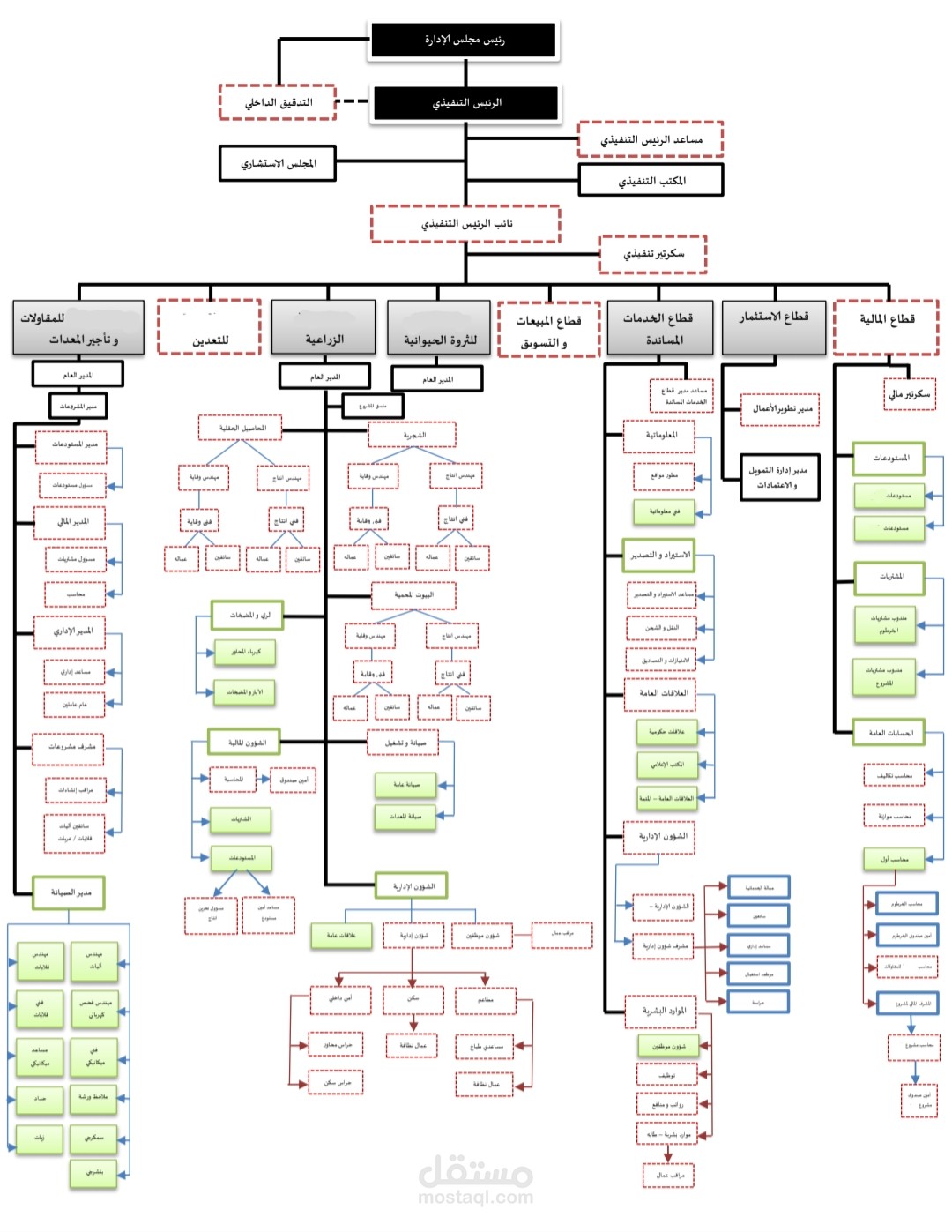
تم عمل هيكل تنظيمي متكامل، يشمل الشركة الأم و فروعها إن الهيكل التنظيمي يضم العديد من الفروع و الإدارات و الأقسام و تفاصيل العاملين بكل فرع و إدارة متفرعا من رئيس مجلس الآدارة آلى أصغر عامل موجود بالقسم . .

ملاحظة: تم آخفاء بعض البيانات لخصوصية الشركة

بطاقة العمل

اسم المستقل
عدد الإعجابات
0
عدد المشاهدات
84
تاريخ الإضافة
تاريخ الإنجاز
المهارات