الرئيسية
المستقلين
Ali T.
معرض الأعمال
اطلب عمل مماثل
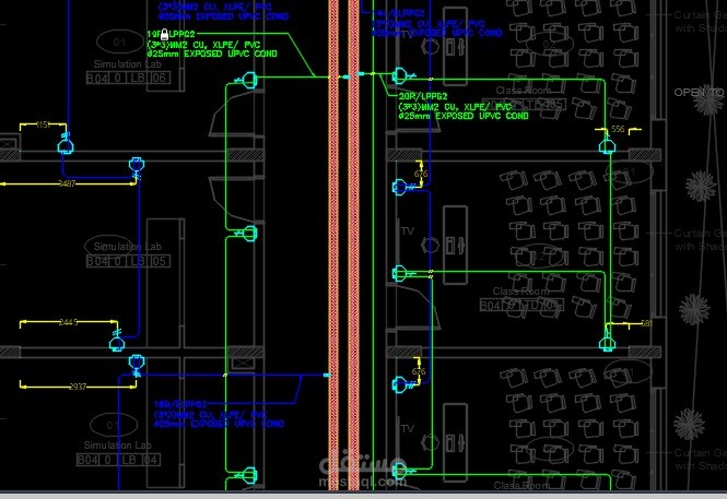
electrical distribution system of a hospital
تفاصيل العمل
all the electrical systems design plus shop drawing
معاينة
بطاقة العمل
اسم المستقل
Ali T.
عدد الإعجابات
0
عدد المشاهدات
19
تاريخ الإضافة
29/09/2023
تاريخ الإنجاز
09/08/2023
المهارات
اللغة العربية
باوربوينت
×