الرئيسية
المستقلين
صبا ع.
معرض الأعمال
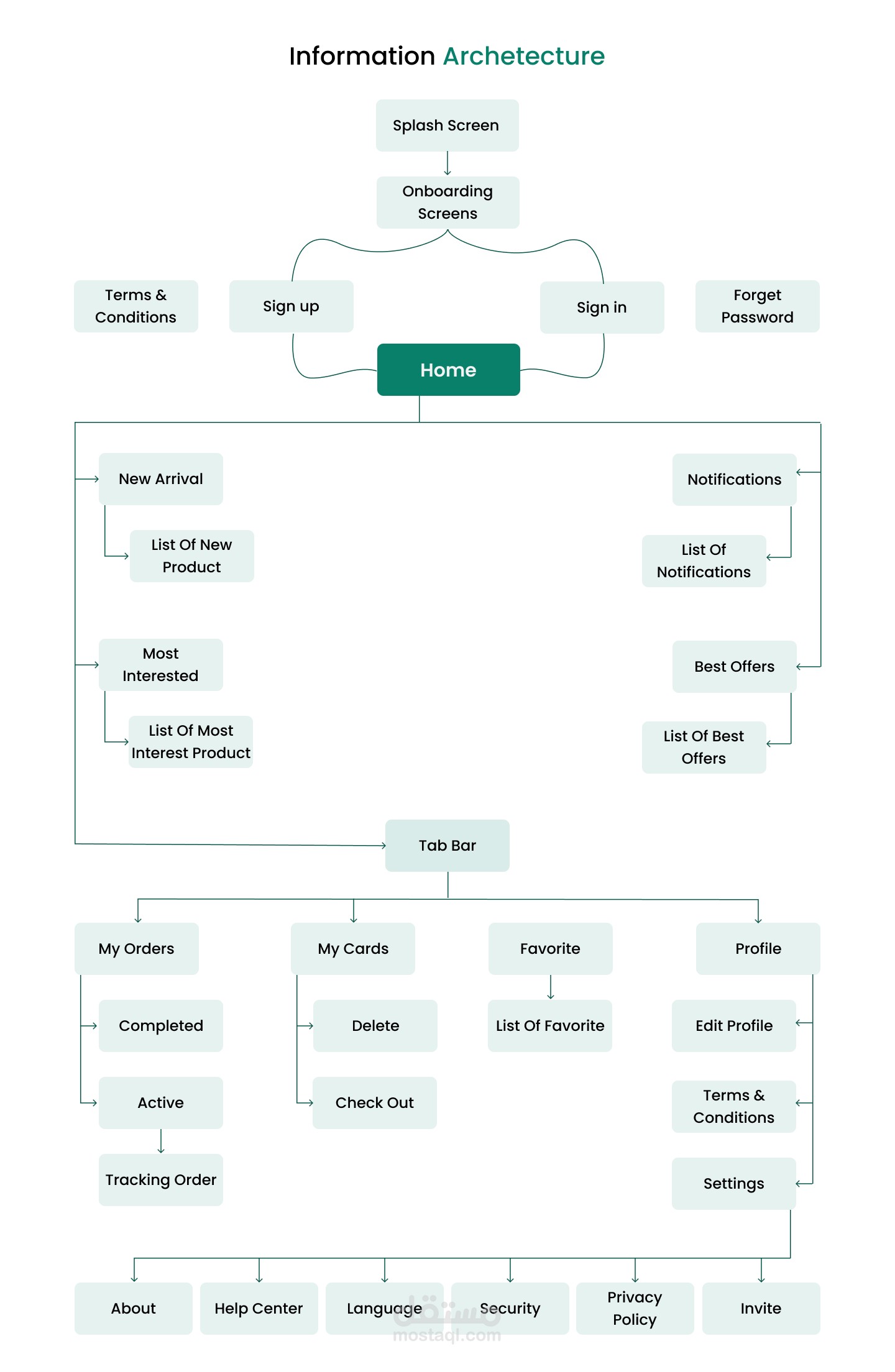
furniture application case study
معرض الأعمال
اطلب عمل مماثل
تفاصيل العمل
دراسة حالة كاملة لتطبيق بيع اثاث
بطاقة العمل
اسم المستقل
صبا ع.
عدد الإعجابات
2
عدد المشاهدات
117
تاريخ الإضافة
12/09/2023
×