تفاصيل العمل

تطبيق Talk Cast podcast هو مشروع تخرج لمعهد تكنولوجيا المعلومات (ITI)

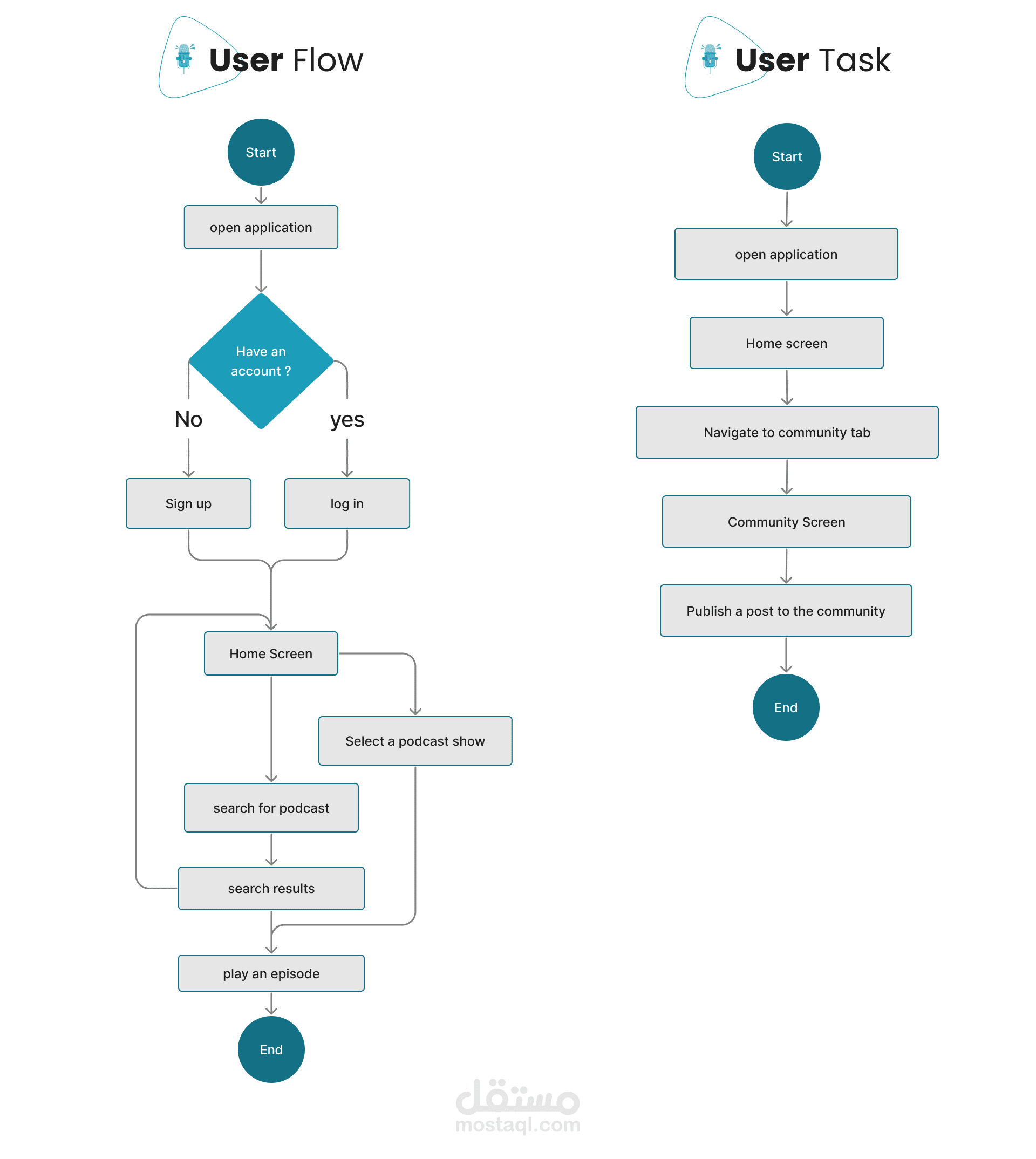
تطبق فيه كل مراحل تجربه المستخدم وواجهه المستخدم

يحتوي على ميزات جديدة مثل التي تمكن المستخدمين من

مشاركة الآراء والأفكار ،

ويمكنهم مشاركة جزء منها

إضافة مجتمع إلى منصة البودكاست

قصه وبث مباشر ل البودكاستر

اضافه note ل للمحتوي

بطاقة العمل